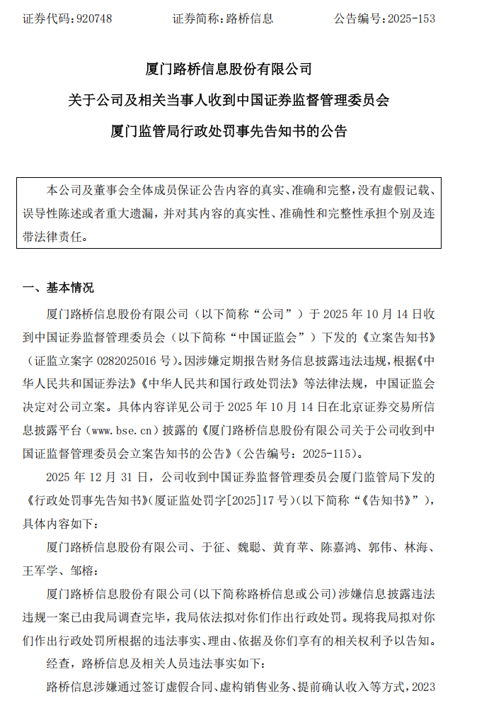
【处罚事先告知】路桥信息收到中国证监会厦门监管局行政处罚事先告知书的公告(2025/12/31)

时间:2026-01-08 15:47:08 来源:股民索赔宝 点击:121

路桥信息:关于公司及相关当事人收到中国证券监督管理委员会厦门监管局行政处罚事先告知书的公告1.png路桥信息:关于公司及相关当事人收到中国证券监督管理委员会厦门监管局行政处罚事先告知书的公告2.png路桥信息:关于公司及相关当事人收到中国证券监督管理委员会厦门监管局行政处罚事先告知书的公告3.png路桥信息:关于公司及相关当事人收到中国证券监督管理委员会厦门监管局行政处罚事先告知书的公告4.png

二维码
二维码