【会计差错】ST星农公司前期会计差错更正及追溯调整的公告(2025/9/27)

时间:2026-01-08 16:08:59 来源:股民索赔宝 点击:103

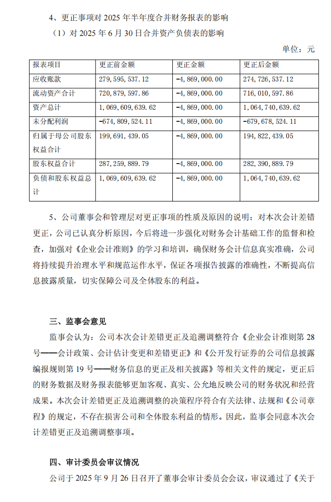
_ST星农:_ST星农关于公司前期会计差错更正及追溯调整的公告 1.png_ST星农:_ST星农关于公司前期会计差错更正及追溯调整的公告 2.png_ST星农:_ST星农关于公司前期会计差错更正及追溯调整的公告 3.png_ST星农:_ST星农关于公司前期会计差错更正及追溯调整的公告 4.png_ST星农:_ST星农关于公司前期会计差错更正及追溯调整的公告 5.png_ST星农:_ST星农关于公司前期会计差错更正及追溯调整的公告 6.png

二维码
二维码