首页
索赔征集
律师简介
新闻资讯
案件进展
索赔问答
成功案例
联系我们
上市公司相关信息
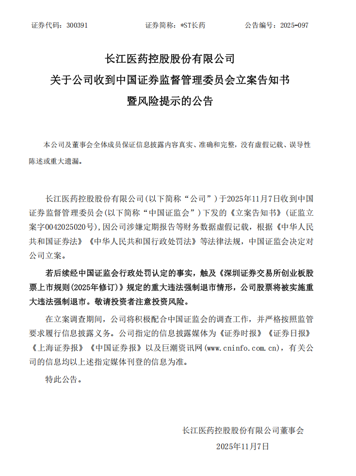
【立案】长药控股收到中国证券监督管理委员会立案告知书的公告(2025/11/7)
时间:2026-01-08 16:20:22
来源:股民索赔宝
点击:92
<
上一篇:
【立案】ST新动力收到中国证券监督管理委员会立案告知书的公告(2025/9/19)
>
下一篇:
【立案】朗进科技收到中国证券监督管理委员会立案告知书的公告(2025/8/27)