【正式处罚】任子行收到《行政处罚决定书》的公告(2025/7/18)

时间:2026-01-09 09:48:49 来源:股民索赔宝 点击:99

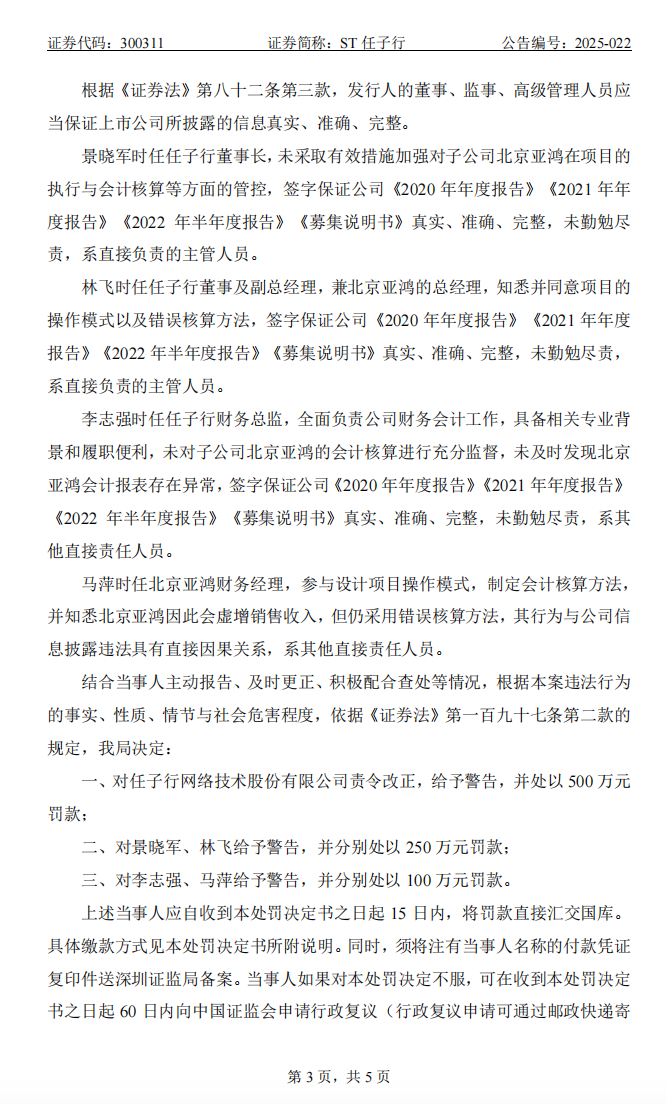
ST任子行:关于公司及相关责任人收到《行政处罚决定书》的公告1.pngST任子行:关于公司及相关责任人收到《行政处罚决定书》的公告2.pngST任子行:关于公司及相关责任人收到《行政处罚决定书》的公告3.pngST任子行:关于公司及相关责任人收到《行政处罚决定书》的公告4.pngST任子行:关于公司及相关责任人收到《行政处罚决定书》的公告5.png

二维码
二维码