首页
索赔征集
律师简介
新闻资讯
案件进展
索赔问答
成功案例
联系我们
上市公司相关信息
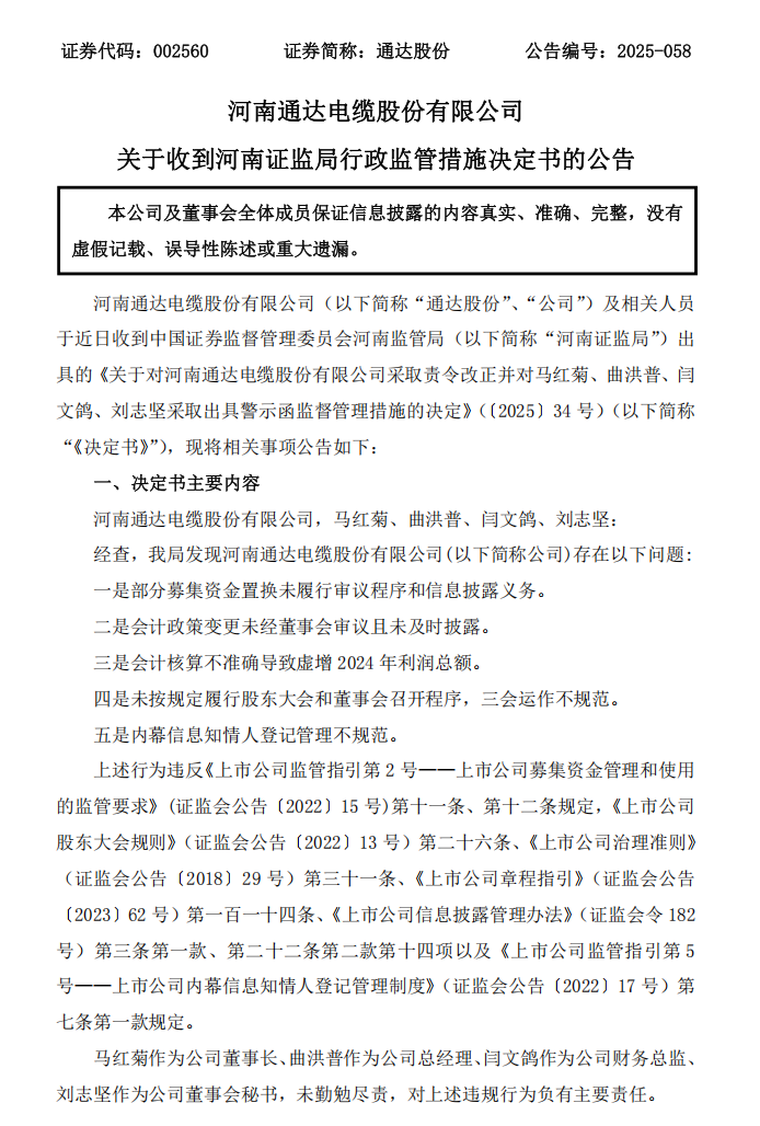
【行政监管措施】通达股份收到河南证监局行政监管措施决定书的公告(2025/9/6)
时间:2026-01-12 11:51:01
来源:股民索赔宝
点击:222
<
上一篇:
【立案】天普股份收到中国证券监督管理委员会立案告知书的公告(2026/1/10)
>
下一篇:
【立案】ST旭蓝收到中国证券监督管理委员会立案告知书的公告(2025/3/16)