首页
索赔征集
律师简介
新闻资讯
案件进展
索赔问答
成功案例
联系我们
上市公司相关信息
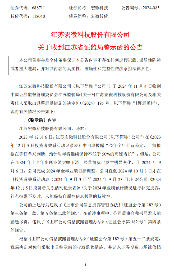
【警示函】宏微科技收到江苏省证监局警示函的公告(2024/11/5)
时间:2026-01-12 14:14:17
来源:股民索赔宝
点击:102
<
上一篇:
【正式处罚】华闻集团收到《行政处罚决定书》的公告(2025/4/22)
>
下一篇:
【立案】晶华微收到中国证券监督管理委员会立案告知书的公告(2024/11/16)