首页
索赔征集
律师简介
新闻资讯
案件进展
索赔问答
成功案例
联系我们
上市公司相关信息
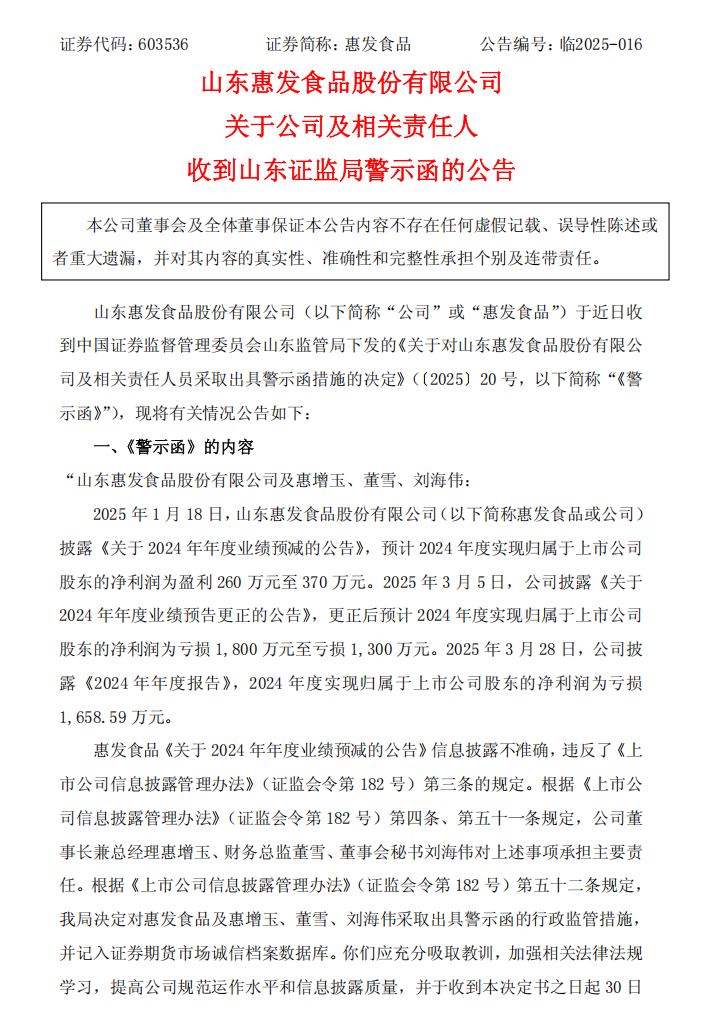
【警示函】惠发食品收到山东证监局警示函的公告(2025/4/26)
时间:2026-01-12 17:03:52
来源:股民索赔宝
点击:91
<
上一篇:
【风险警示】南华生物收到股票交易被实施退市风险警示暨停牌的公告(2025/4/29)
>
下一篇:
【风险警示】上海凯鑫股票可能被实施退市风险警示的提示性公告(2025/4/17)