首页
索赔征集
律师简介
新闻资讯
案件进展
索赔问答
成功案例
联系我们
上市公司相关信息
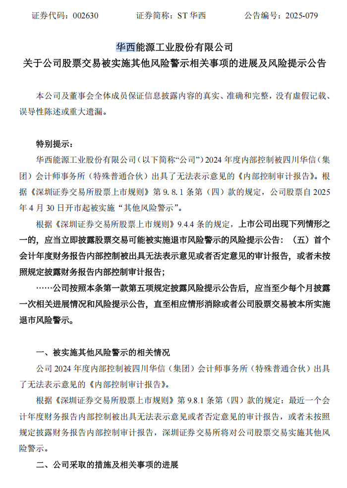
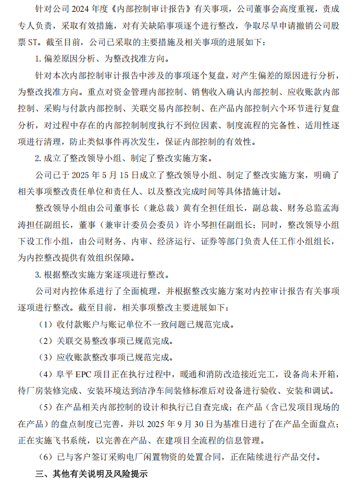
【风险警示】华西能源收到股票交易风险提示公告(2025/12/30)
时间:2026-01-12 17:36:58
来源:本站
点击:23
<
上一篇:
【立案】ST合泰收到中国证券监督管理委员会立案告知书的公告(2025/4/28)
>
下一篇:
【立案】帕瓦股份收到中国证券监督管理委员会立案告知书的公告(2025/9/8)