【正式处罚】太原重工收到《行政处罚决定书》的公告(2025/12/27)

时间:2026-01-13 09:29:20 来源:股民索赔宝 点击:109

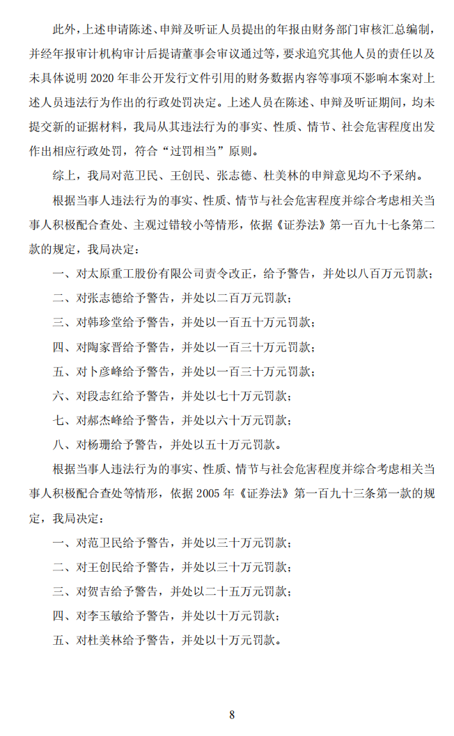
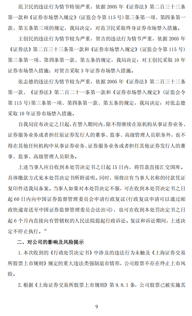
ST太重:太原重工关于公司及相关人员收到中国证券监督管理委员会山西监管局《行政处罚决定书》的公告1.pngST太重:太原重工关于公司及相关人员收到中国证券监督管理委员会山西监管局《行政处罚决定书》的公告2.pngST太重:太原重工关于公司及相关人员收到中国证券监督管理委员会山西监管局《行政处罚决定书》的公告3.pngST太重:太原重工关于公司及相关人员收到中国证券监督管理委员会山西监管局《行政处罚决定书》的公告4.pngST太重:太原重工关于公司及相关人员收到中国证券监督管理委员会山西监管局《行政处罚决定书》的公告5.pngST太重:太原重工关于公司及相关人员收到中国证券监督管理委员会山西监管局《行政处罚决定书》的公告6.pngST太重:太原重工关于公司及相关人员收到中国证券监督管理委员会山西监管局《行政处罚决定书》的公告7.pngST太重:太原重工关于公司及相关人员收到中国证券监督管理委员会山西监管局《行政处罚决定书》的公告8.pngST太重:太原重工关于公司及相关人员收到中国证券监督管理委员会山西监管局《行政处罚决定书》的公告9.pngST太重:太原重工关于公司及相关人员收到中国证券监督管理委员会山西监管局《行政处罚决定书》的公告10.png

二维码
二维码