首页
索赔征集
律师简介
新闻资讯
案件进展
索赔问答
成功案例
联系我们
上市公司相关信息
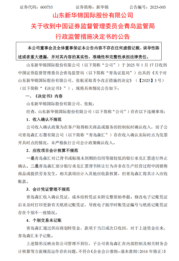
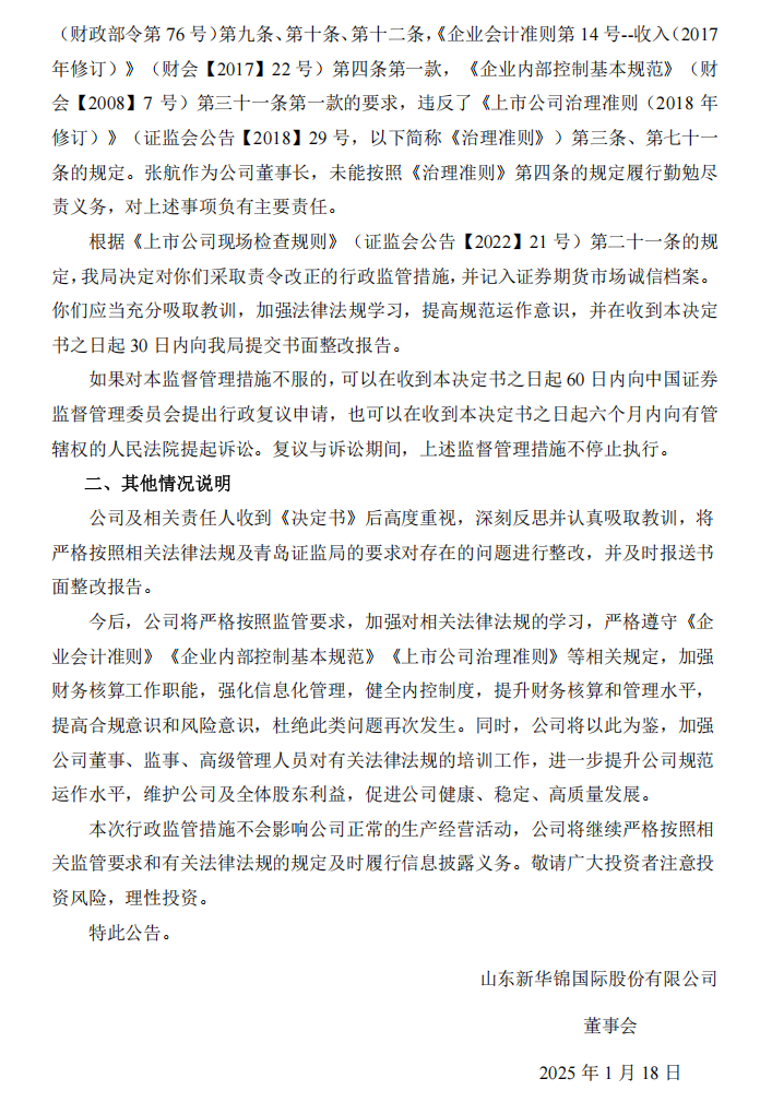
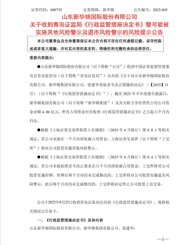
【行政监管措施】新华锦收到青岛证监局行政监管措施决定书的公告(2025/8/27)
时间:2026-01-13 09:37:54
来源:股民索赔宝
点击:101
<
上一篇:
【立案】际华集团收到中国证券监督管理委员会立案告知书的公告(2025/8/9)
>
下一篇:
【正式处罚】白银有色收到《行政处罚决定书》的公告(2025/10/25)