首页
索赔征集
律师简介
新闻资讯
案件进展
索赔问答
成功案例
联系我们
上市公司相关信息
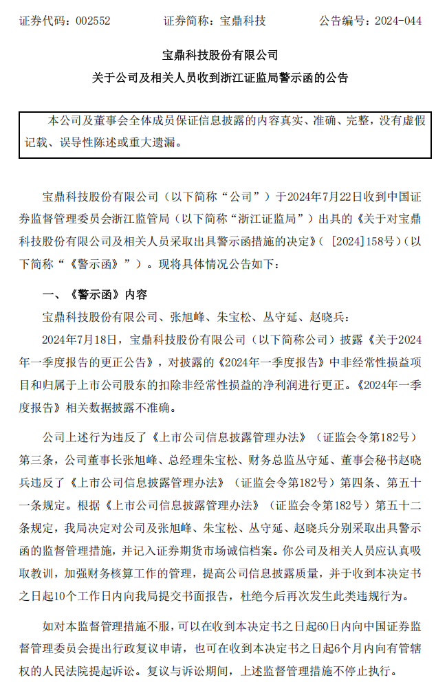
【警示函】宝鼎科技收到浙江证监局警示函的公告(2024/7/24)
时间:2026-01-13 10:51:46
来源:股民索赔宝
点击:104
<
上一篇:
【处罚事先告知】ST元成收到《行政处罚事先告知书》的公告(2025/10/10)
>
下一篇:
【警示函】同方股份收到北京证监局警示函的公告(2024/6/29)