【正式处罚】国中水务收到《行政处罚决定书》的公告(2024/10/8)

时间:2026-01-13 11:17:38 来源:股民索赔宝 点击:104

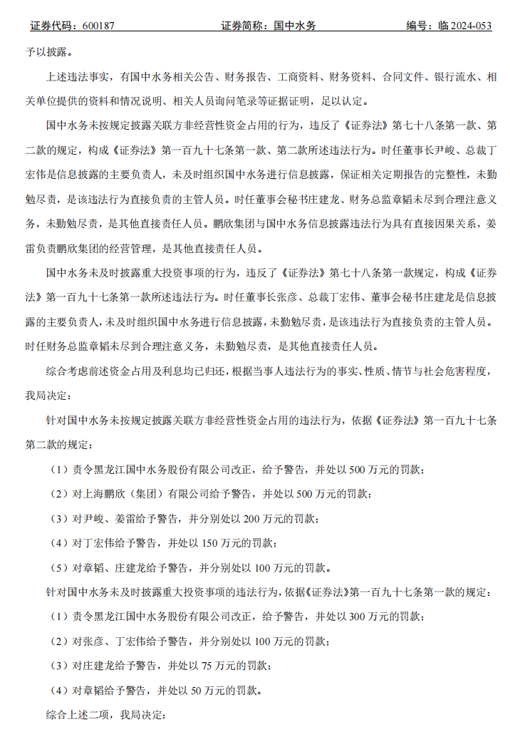
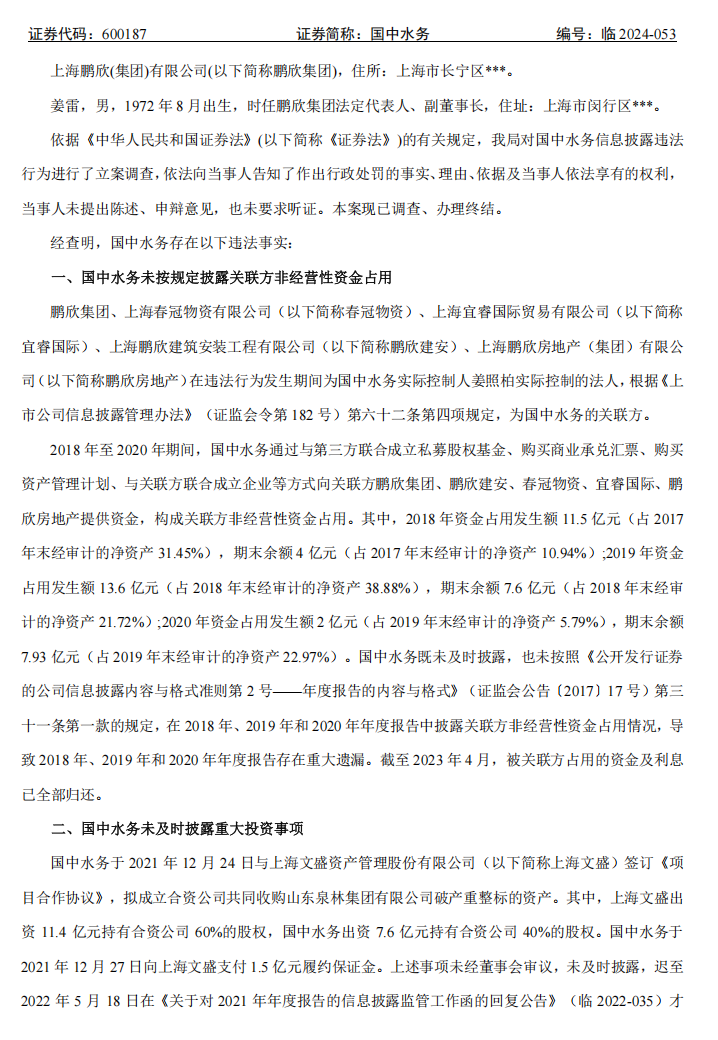
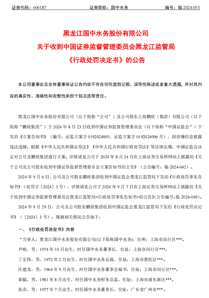
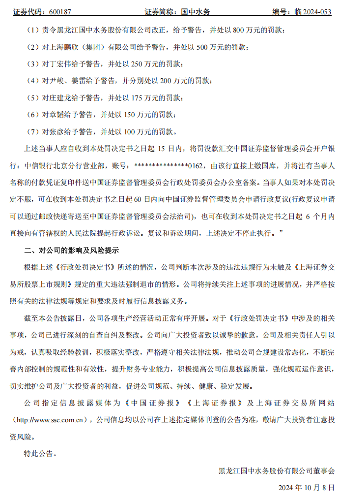
国中水务:关于收到中国证券监督管理委员会黑龙江监管局《行政处罚决定书》的公告1.png国中水务:关于收到中国证券监督管理委员会黑龙江监管局《行政处罚决定书》的公告2.png国中水务:关于收到中国证券监督管理委员会黑龙江监管局《行政处罚决定书》的公告3.png国中水务:关于收到中国证券监督管理委员会黑龙江监管局《行政处罚决定书》的公告4.png

二维码
二维码