【正式处罚】凯撒文化收到《行政处罚决定书》的公告(2024/12/4)

时间:2026-01-13 14:47:17 来源:股民索赔宝 点击:105

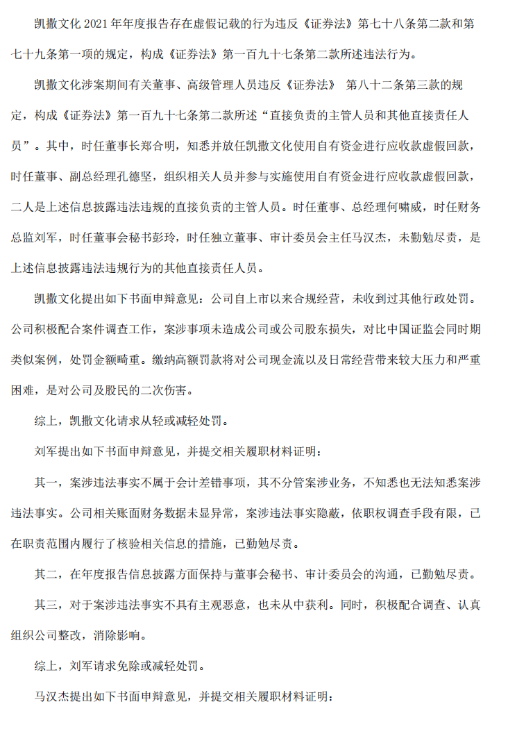
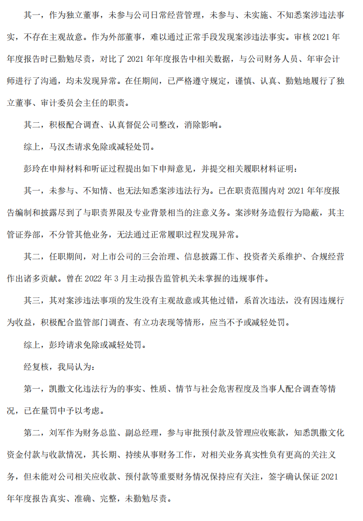
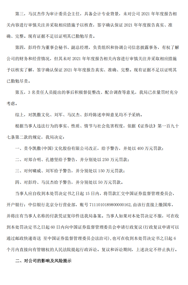
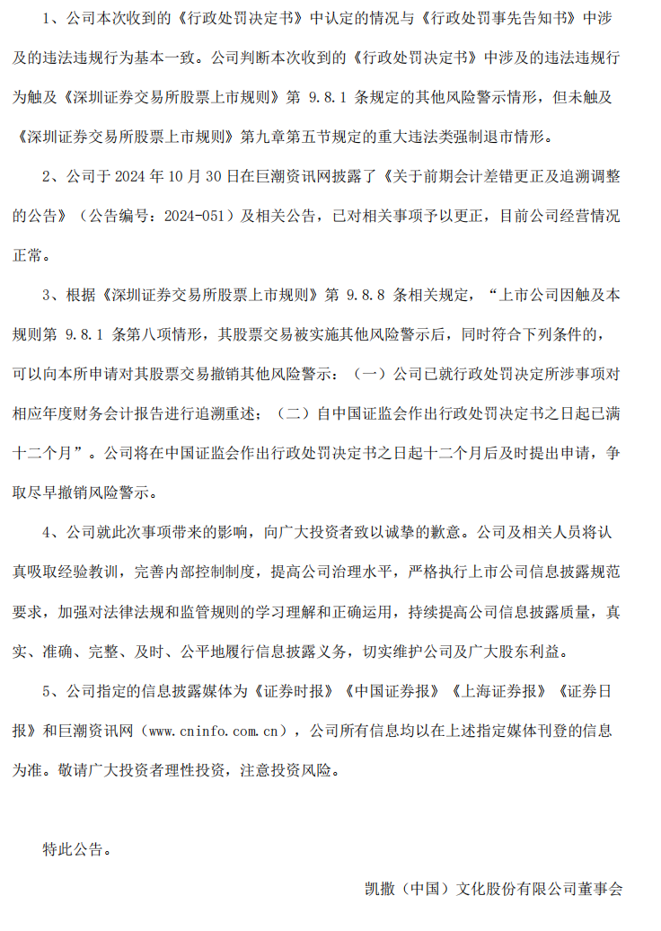
ST凯文:关于公司及相关当事人收到《行政处罚决定书》的公告1.pngST凯文:关于公司及相关当事人收到《行政处罚决定书》的公告2.pngST凯文:关于公司及相关当事人收到《行政处罚决定书》的公告3.pngST凯文:关于公司及相关当事人收到《行政处罚决定书》的公告4.pngST凯文:关于公司及相关当事人收到《行政处罚决定书》的公告5.pngST凯文:关于公司及相关当事人收到《行政处罚决定书》的公告6.pngST凯文:关于公司及相关当事人收到《行政处罚决定书》的公告7.png

二维码
二维码