首页
索赔征集
律师简介
新闻资讯
案件进展
索赔问答
成功案例
联系我们
上市公司相关信息
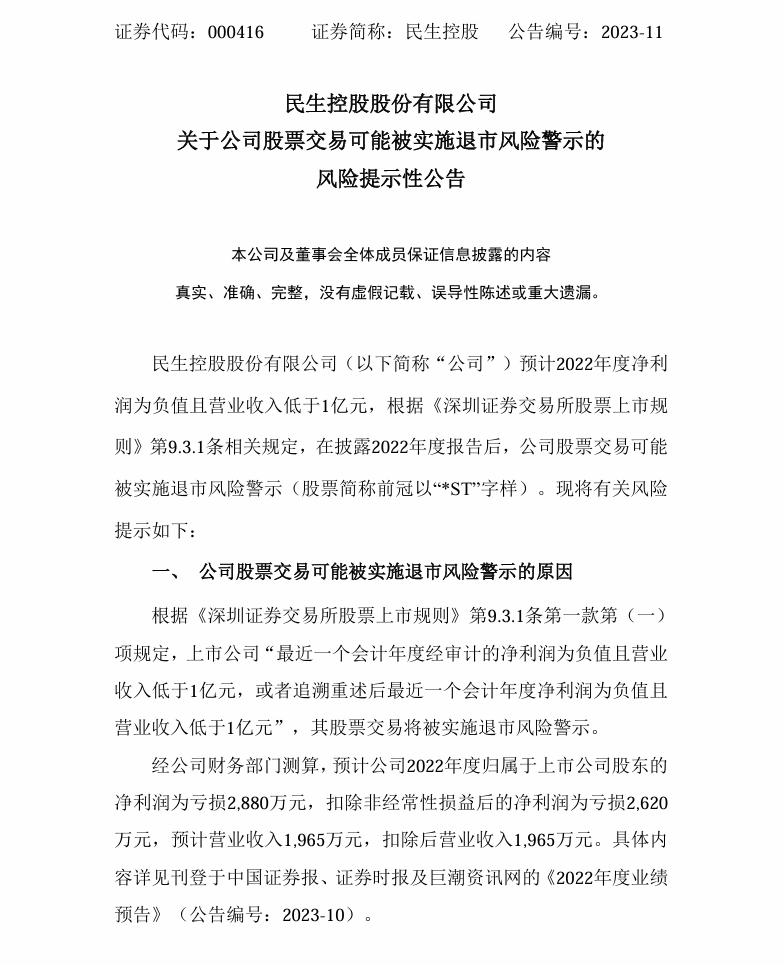
【风险警示】ST民控股票交易可能被实施退市风险警示的公告(2023/4/15)
时间:2026-01-13 15:35:33
来源:股民索赔宝
点击:85
<
上一篇:
【警示函】百花医药收到新疆证监局警示函的公告(2024/6/18)
>
下一篇:
【警示函】康惠制药收到陕西证监局警示函的公告(2023/10/29)