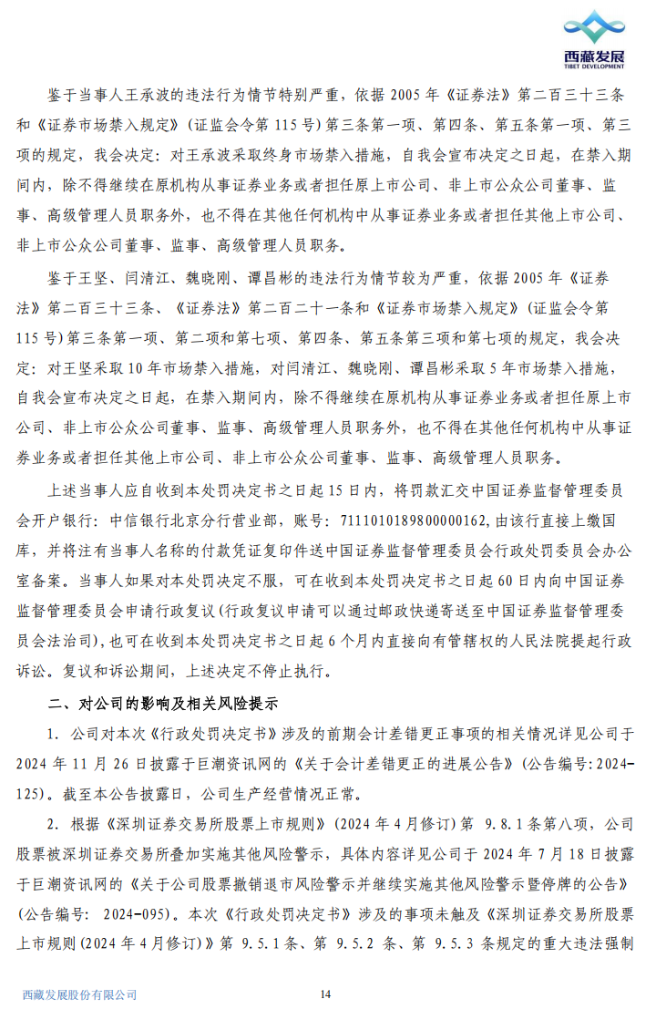
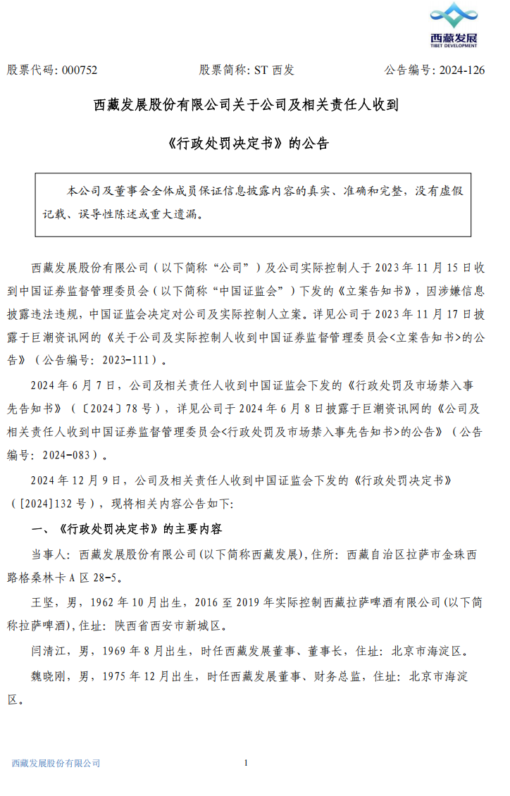
【正式处罚】ST西发收到《行政处罚决定书》的公告(2024/12/9)

时间:2026-01-14 13:46:28 来源:股民索赔宝 点击:87

ST西发:关于公司及相关责任人收到《行政处罚决定书》的公告1.pngST西发:关于公司及相关责任人收到《行政处罚决定书》的公告2.pngST西发:关于公司及相关责任人收到《行政处罚决定书》的公告3.pngST西发:关于公司及相关责任人收到《行政处罚决定书》的公告4.pngST西发:关于公司及相关责任人收到《行政处罚决定书》的公告5.pngST西发:关于公司及相关责任人收到《行政处罚决定书》的公告6.pngST西发:关于公司及相关责任人收到《行政处罚决定书》的公告7.pngST西发:关于公司及相关责任人收到《行政处罚决定书》的公告8.pngST西发:关于公司及相关责任人收到《行政处罚决定书》的公告9.pngST西发:关于公司及相关责任人收到《行政处罚决定书》的公告10.pngST西发:关于公司及相关责任人收到《行政处罚决定书》的公告11.pngST西发:关于公司及相关责任人收到《行政处罚决定书》的公告12.pngST西发:关于公司及相关责任人收到《行政处罚决定书》的公告14.pngST西发:关于公司及相关责任人收到《行政处罚决定书》的公告13.pngST西发:关于公司及相关责任人收到《行政处罚决定书》的公告15.png

二维码
二维码