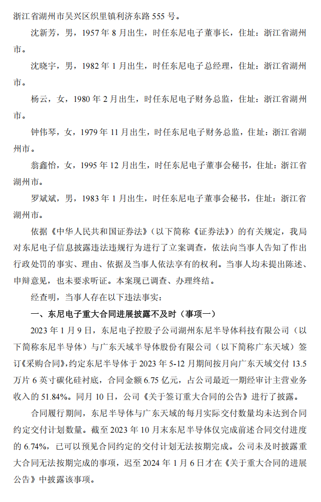
【正式处罚】东尼电子收到《行政处罚决定书》的公告(2025/11/13)

时间:2026-01-14 16:20:26 来源:股民索赔宝 点击:125

ST东尼:浙江东尼电子股份有限公司关于收到中国证券监督管理委员会浙江监管局《行政处罚决定书》的公告1.pngST东尼:浙江东尼电子股份有限公司关于收到中国证券监督管理委员会浙江监管局《行政处罚决定书》的公告2.pngST东尼:浙江东尼电子股份有限公司关于收到中国证券监督管理委员会浙江监管局《行政处罚决定书》的公告3.pngST东尼:浙江东尼电子股份有限公司关于收到中国证券监督管理委员会浙江监管局《行政处罚决定书》的公告4.pngST东尼:浙江东尼电子股份有限公司关于收到中国证券监督管理委员会浙江监管局《行政处罚决定书》的公告5.pngST东尼:浙江东尼电子股份有限公司关于收到中国证券监督管理委员会浙江监管局《行政处罚决定书》的公告6.png

二维码
二维码