首页
索赔征集
律师简介
新闻资讯
案件进展
索赔问答
成功案例
联系我们
上市公司相关信息
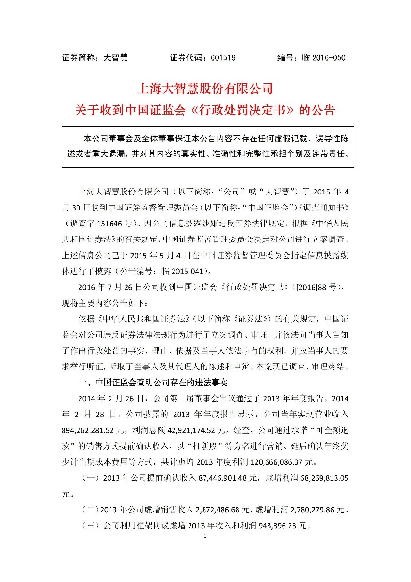
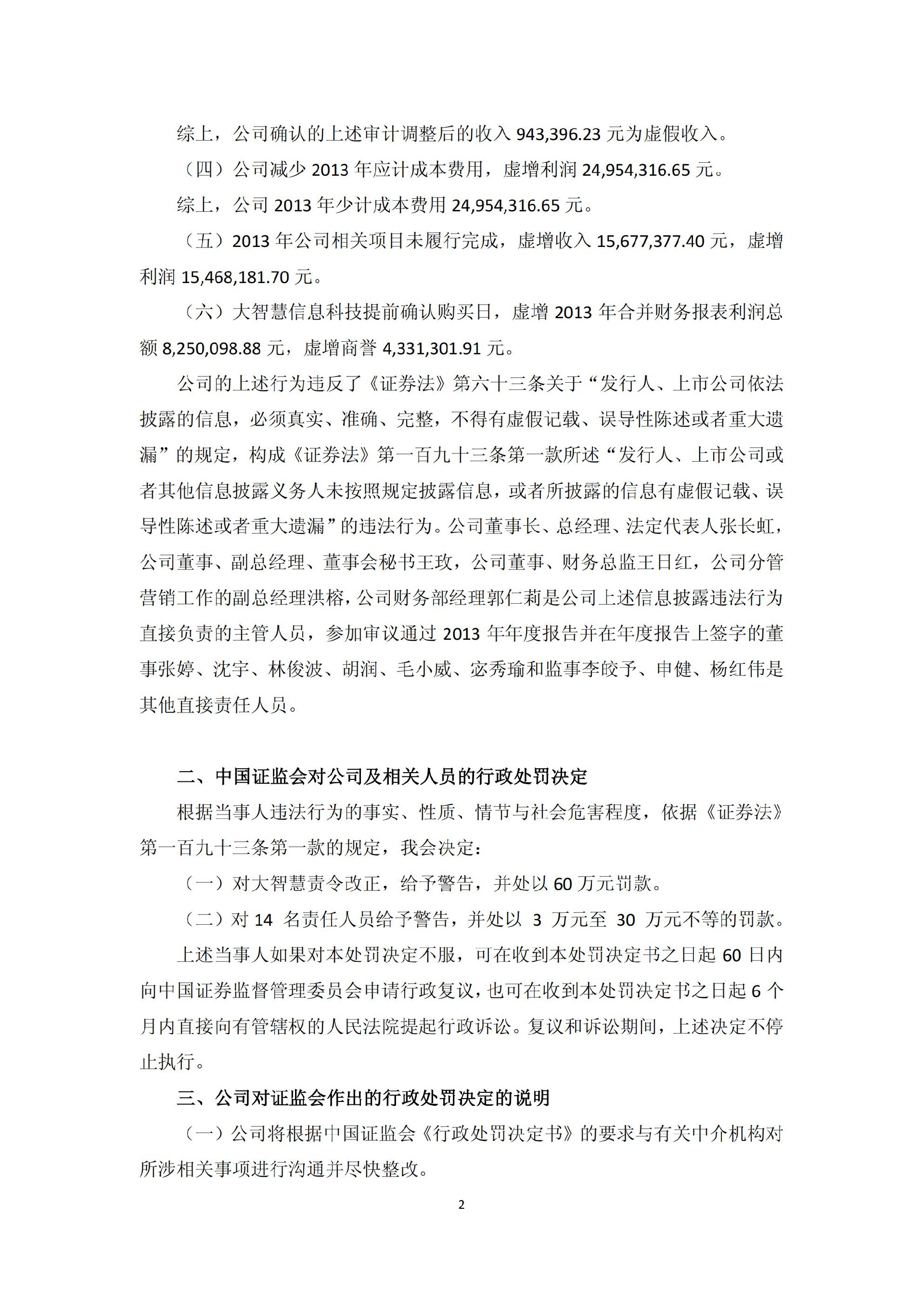
【正式处罚】ST智慧收到《行政处罚决定书》的公告(2016/7/27)
时间:2026-01-15 10:54:19
来源:本站
点击:59
<
上一篇:
【正式处罚】宝利国际收到《行政处罚决定书》的公告(2017/6/8)
>
下一篇:
【正式处罚】ST雅博收到《行政处罚决定书》的公告(2017/12/16)