【正式处罚】安硕信息收到《行政处罚决定书》的公告(2016/12/20)

时间:2026-01-15 11:37:49 来源:本站 点击:80

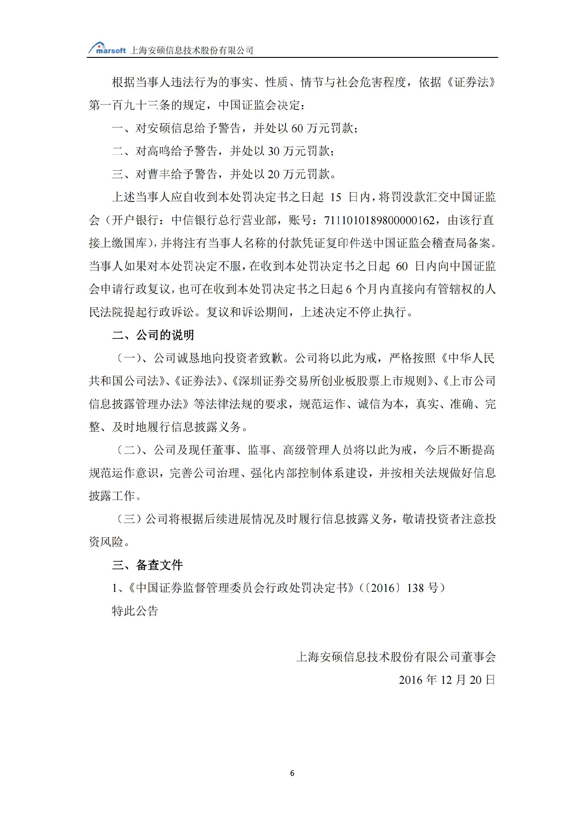
安硕信息:关于收到中国证券监督管理委员会《行政处罚决定书》的公告_01.jpg安硕信息:关于收到中国证券监督管理委员会《行政处罚决定书》的公告_02.jpg安硕信息:关于收到中国证券监督管理委员会《行政处罚决定书》的公告_03.jpg安硕信息:关于收到中国证券监督管理委员会《行政处罚决定书》的公告_04.jpg安硕信息:关于收到中国证券监督管理委员会《行政处罚决定书》的公告_05.jpg安硕信息:关于收到中国证券监督管理委员会《行政处罚决定书》的公告_06.jpg

二维码
二维码