首页
索赔征集
律师简介
新闻资讯
案件进展
索赔问答
成功案例
联系我们
上市公司相关信息
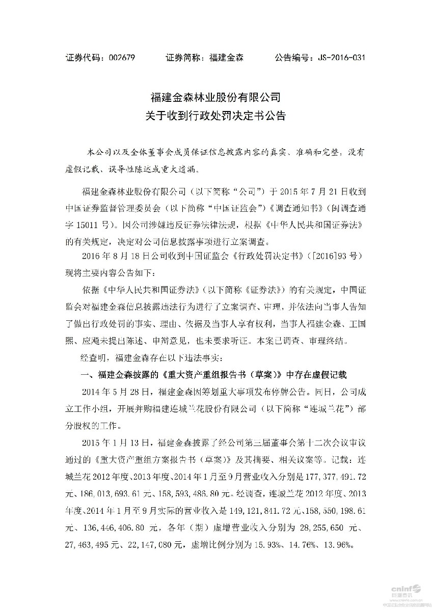
【正式处罚】福建金森收到《行政处罚决定书》的公告(2016/8/19)
时间:2026-01-15 11:49:33
来源:本站
点击:88
<
上一篇:
【正式处罚】雪峰科技收到《行政处罚决定书》的公告(2016/12/19)
>
下一篇:
【正式处罚】新华都收到《行政处罚决定书》的公告(2016/7/28)