【正式处罚】ST前锋收到《行政处罚决定书》的公告(2016/9/12)

时间:2026-01-15 11:55:54 来源:本站 点击:66

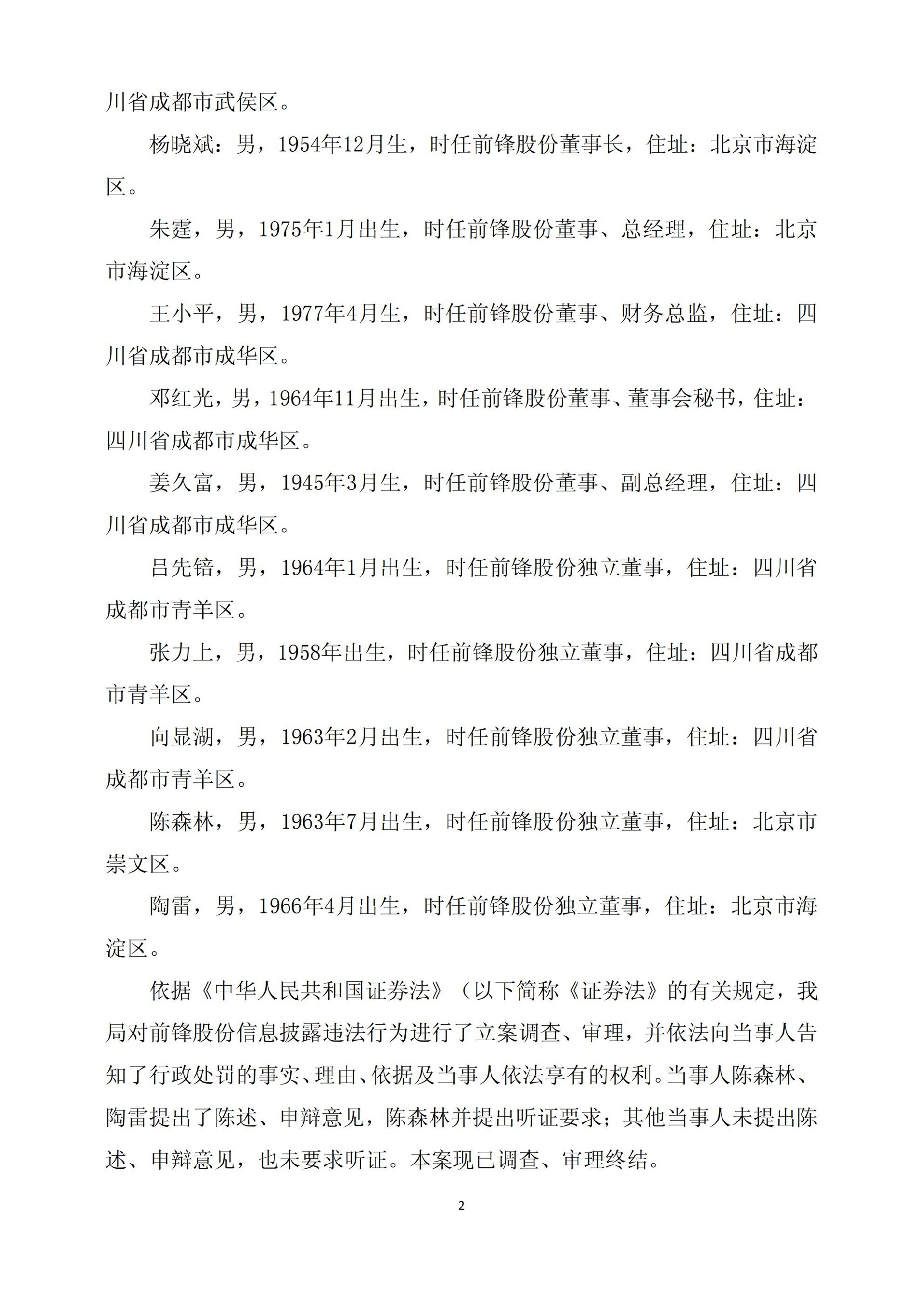
S前锋:关于收到中国证监会四川监管局《行政处罚决定书》的公告_01.jpgS前锋:关于收到中国证监会四川监管局《行政处罚决定书》的公告_02.jpgS前锋:关于收到中国证监会四川监管局《行政处罚决定书》的公告_03.jpgS前锋:关于收到中国证监会四川监管局《行政处罚决定书》的公告_04.jpgS前锋:关于收到中国证监会四川监管局《行政处罚决定书》的公告_05.jpgS前锋:关于收到中国证监会四川监管局《行政处罚决定书》的公告_06.jpgS前锋:关于收到中国证监会四川监管局《行政处罚决定书》的公告_07.jpgS前锋:关于收到中国证监会四川监管局《行政处罚决定书》的公告_08.jpgS前锋:关于收到中国证监会四川监管局《行政处罚决定书》的公告_09.jpgS前锋:关于收到中国证监会四川监管局《行政处罚决定书》的公告_10.jpg

二维码
二维码