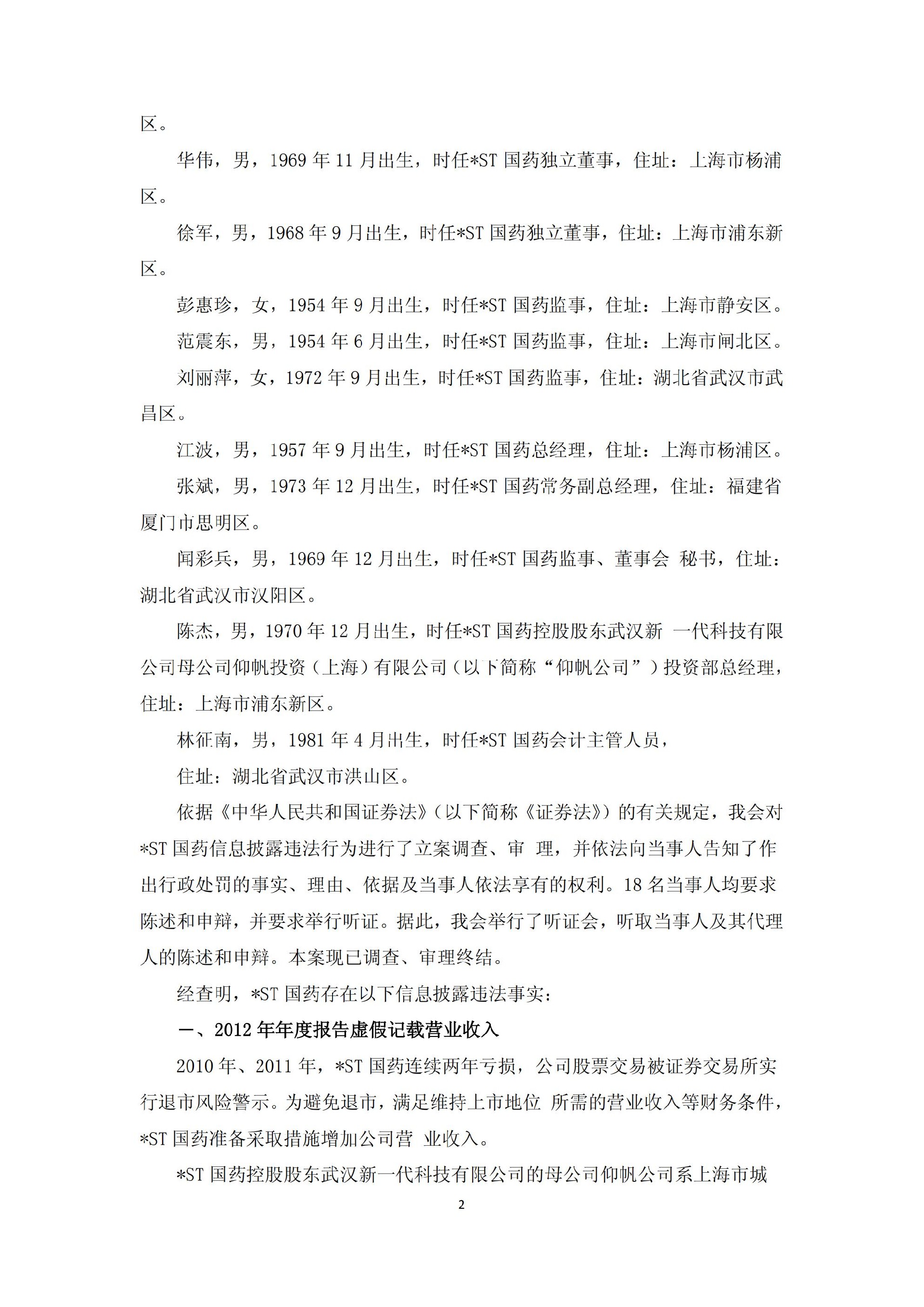
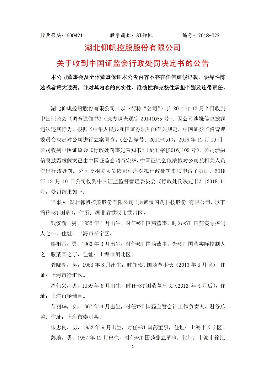
【正式处罚】ST华嵘收到《行政处罚决定书》的公告(2018/12/11)

时间:2026-01-15 15:18:32 来源:本站 点击:67

ST仰帆:关于收到中国证监会行政处罚决定书的公告_01.jpgST仰帆:关于收到中国证监会行政处罚决定书的公告_02.jpgST仰帆:关于收到中国证监会行政处罚决定书的公告_03.jpgST仰帆:关于收到中国证监会行政处罚决定书的公告_04.jpgST仰帆:关于收到中国证监会行政处罚决定书的公告_05.jpgST仰帆:关于收到中国证监会行政处罚决定书的公告_06.jpgST仰帆:关于收到中国证监会行政处罚决定书的公告_07.jpg

二维码
二维码