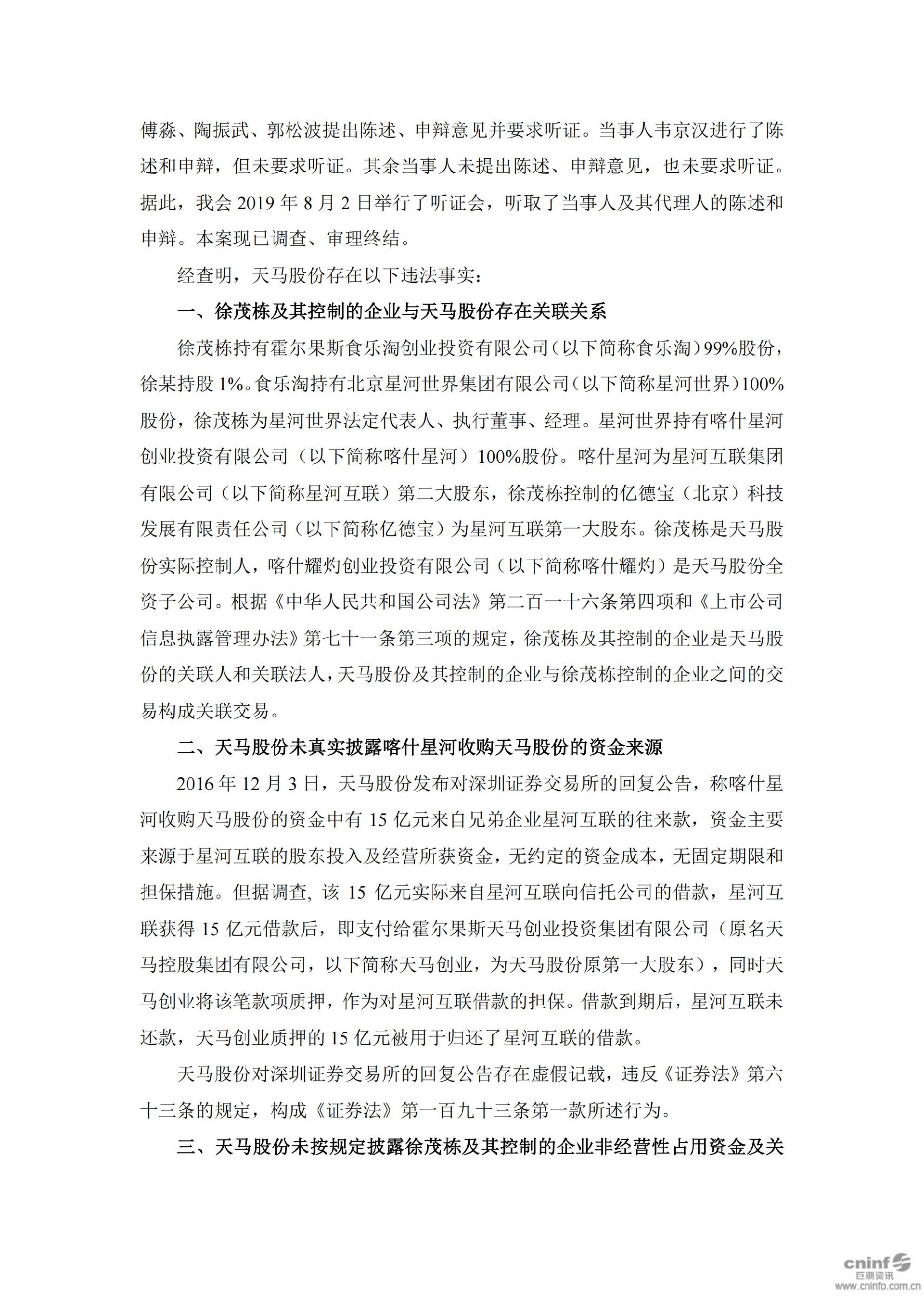
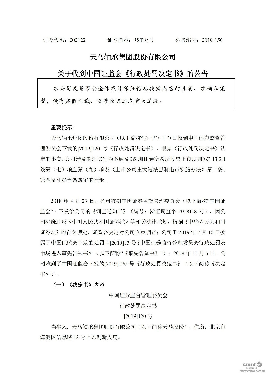
【正式处罚】ST天马收到《行政处罚决定书》的公告(2019/11/5)

时间:2026-01-15 16:31:20 来源:本站 点击:7

_ST天马:关于收到中国证监会《行政处罚决定书》的公告_01.jpg_ST天马:关于收到中国证监会《行政处罚决定书》的公告_02.jpg_ST天马:关于收到中国证监会《行政处罚决定书》的公告_03.jpg_ST天马:关于收到中国证监会《行政处罚决定书》的公告_04.jpg_ST天马:关于收到中国证监会《行政处罚决定书》的公告_05.jpg_ST天马:关于收到中国证监会《行政处罚决定书》的公告_06.jpg_ST天马:关于收到中国证监会《行政处罚决定书》的公告_07.jpg_ST天马:关于收到中国证监会《行政处罚决定书》的公告_08.jpg_ST天马:关于收到中国证监会《行政处罚决定书》的公告_09.jpg_ST天马:关于收到中国证监会《行政处罚决定书》的公告_10.jpg_ST天马:关于收到中国证监会《行政处罚决定书》的公告_11.jpg

二维码
二维码