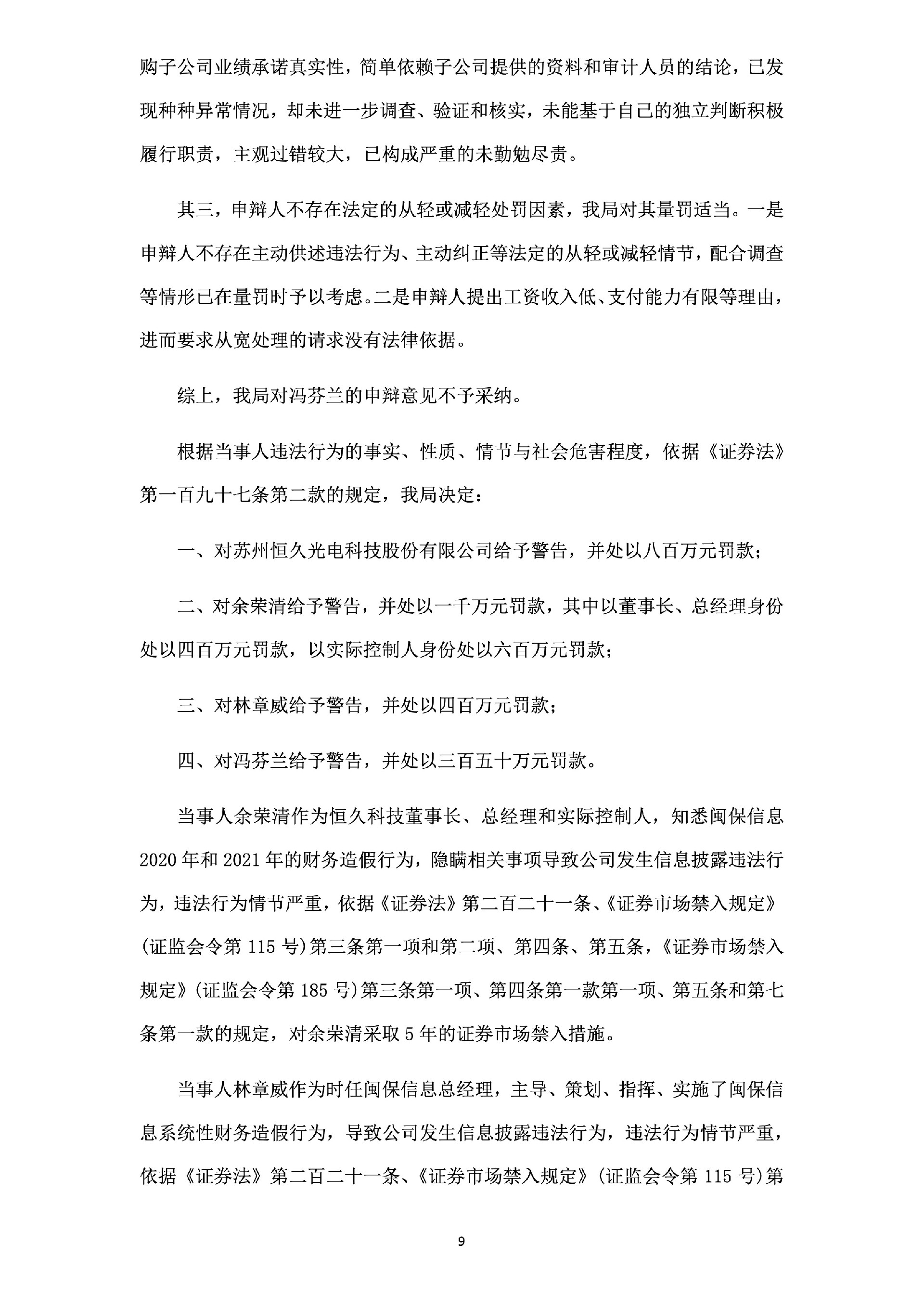
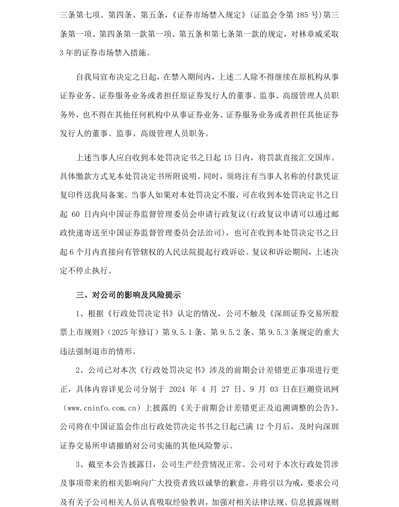
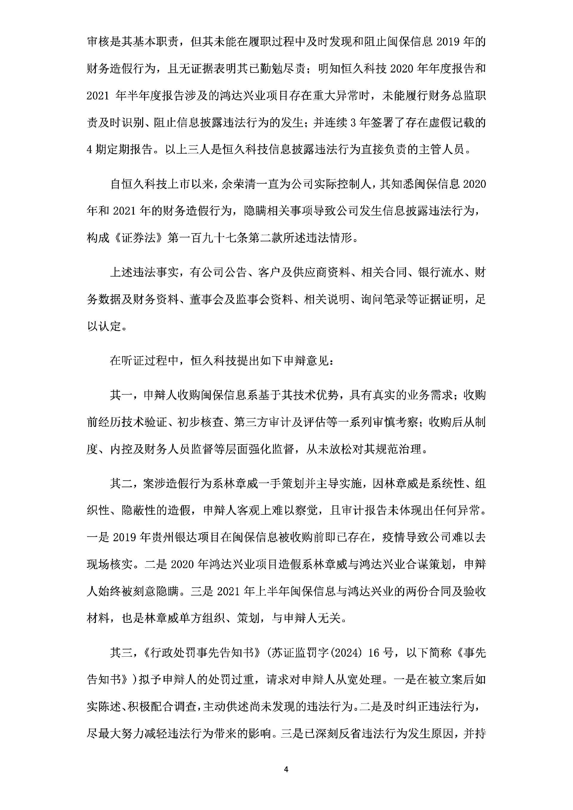
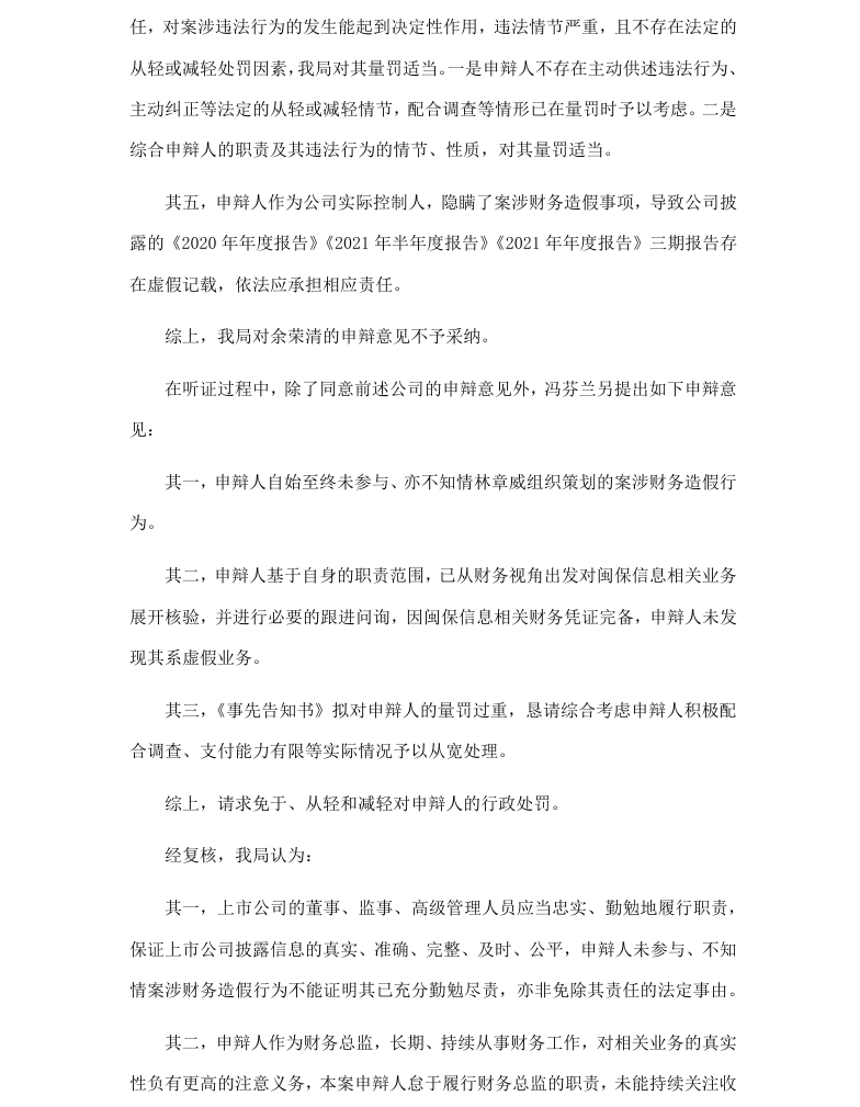
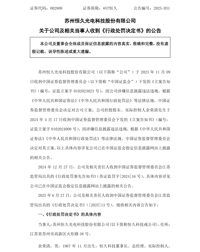
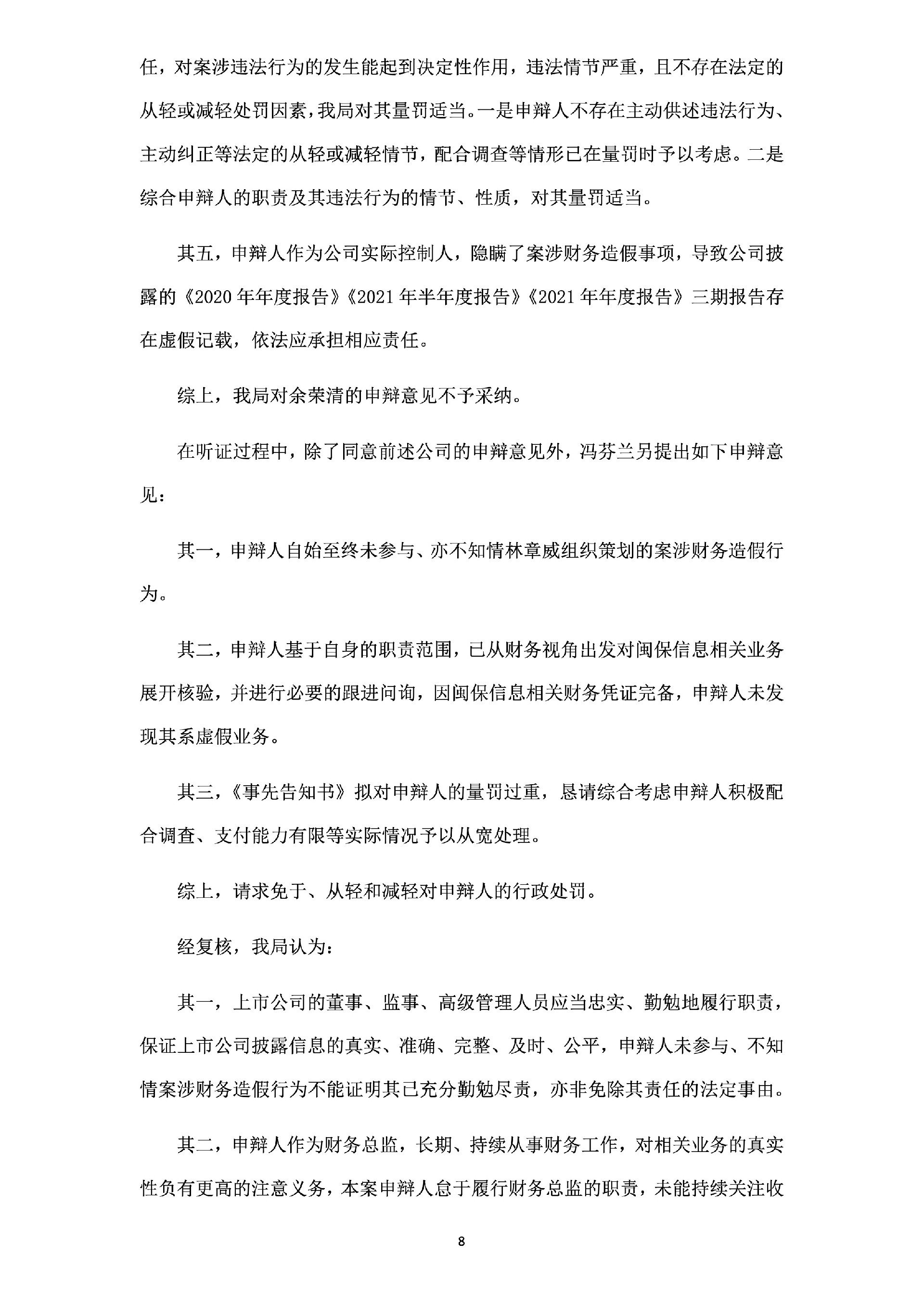
【正式处罚】ST恒久收到《行政处罚决定书》的公告(2025/6/27)

时间:2026-01-15 17:22:39 来源:本站 点击:5

_ST恒久:关于公司及相关当事人收到《行政处罚决定书》的公告1.jpg_ST恒久:关于公司及相关当事人收到《行政处罚决定书》的公告2.jpg_ST恒久:关于公司及相关当事人收到《行政处罚决定书》的公告3.jpg_ST恒久:关于公司及相关当事人收到《行政处罚决定书》的公告4.jpg_ST恒久:关于公司及相关当事人收到《行政处罚决定书》的公告5.jpg_ST恒久:关于公司及相关当事人收到《行政处罚决定书》的公告6.jpg_ST恒久:关于公司及相关当事人收到《行政处罚决定书》的公告7.jpg_ST恒久:关于公司及相关当事人收到《行政处罚决定书》的公告8.jpg_ST恒久:关于公司及相关当事人收到《行政处罚决定书》的公告9.jpg_ST恒久:关于公司及相关当事人收到《行政处罚决定书》的公告10.jpg_ST恒久:关于公司及相关当事人收到《行政处罚决定书》的公告11.jpg

二维码
二维码