首页
索赔征集
律师简介
新闻资讯
案件进展
索赔问答
成功案例
联系我们
上市公司相关信息
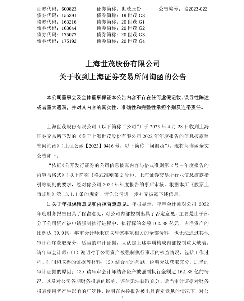
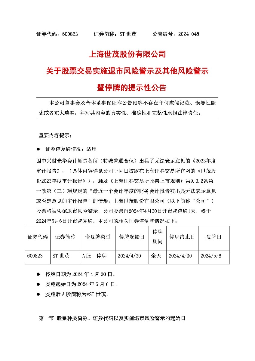
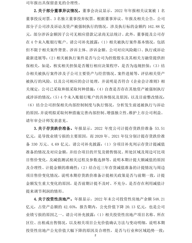
【风险警示】ST世茂股票交易实施退市风险警示公告(2024/4/30)
时间:2026-01-15 17:40:22
来源:本站
点击:3
<
上一篇:
【风险警示】ST中期股票被实施退市风险警示暨停牌的公告(2023/4/28)
>
下一篇:
【立案】ST贵人收到中国证券监督管理委员会立案告知书的公告(2024/2/23)