【2_正式处罚】ST东洋收到《行政处罚决定书》的公告(2022/1/20)

时间:2026-01-16 13:12:42 来源:本站 点击:78

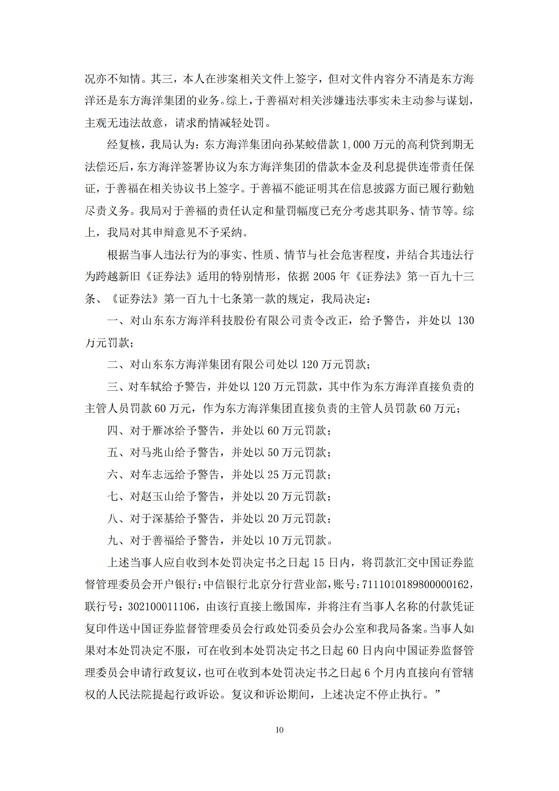
ST东洋:关于收到中国证券监督管理委员会《行政处罚决定书》及《市场禁入决定书》的公告_01.jpgST东洋:关于收到中国证券监督管理委员会《行政处罚决定书》及《市场禁入决定书》的公告_02.jpgST东洋:关于收到中国证券监督管理委员会《行政处罚决定书》及《市场禁入决定书》的公告_03.jpgST东洋:关于收到中国证券监督管理委员会《行政处罚决定书》及《市场禁入决定书》的公告_04.jpgST东洋:关于收到中国证券监督管理委员会《行政处罚决定书》及《市场禁入决定书》的公告_05.jpgST东洋:关于收到中国证券监督管理委员会《行政处罚决定书》及《市场禁入决定书》的公告_06.jpgST东洋:关于收到中国证券监督管理委员会《行政处罚决定书》及《市场禁入决定书》的公告_07.jpgST东洋:关于收到中国证券监督管理委员会《行政处罚决定书》及《市场禁入决定书》的公告_08.jpgST东洋:关于收到中国证券监督管理委员会《行政处罚决定书》及《市场禁入决定书》的公告_09.jpgST东洋:关于收到中国证券监督管理委员会《行政处罚决定书》及《市场禁入决定书》的公告_10.jpgST东洋:关于收到中国证券监督管理委员会《行政处罚决定书》及《市场禁入决定书》的公告_11.jpgST东洋:关于收到中国证券监督管理委员会《行政处罚决定书》及《市场禁入决定书》的公告_12.jpgST东洋:关于收到中国证券监督管理委员会《行政处罚决定书》及《市场禁入决定书》的公告_13.jpgST东洋:关于收到中国证券监督管理委员会《行政处罚决定书》及《市场禁入决定书》的公告_14.jpgST东洋:关于收到中国证券监督管理委员会《行政处罚决定书》及《市场禁入决定书》的公告_15.jpgST东洋:关于收到中国证券监督管理委员会《行政处罚决定书》及《市场禁入决定书》的公告_16.jpgST东洋:关于收到中国证券监督管理委员会《行政处罚决定书》及《市场禁入决定书》的公告_17.jpg

二维码
二维码