首页
索赔征集
律师简介
新闻资讯
案件进展
索赔问答
成功案例
联系我们
上市公司相关信息
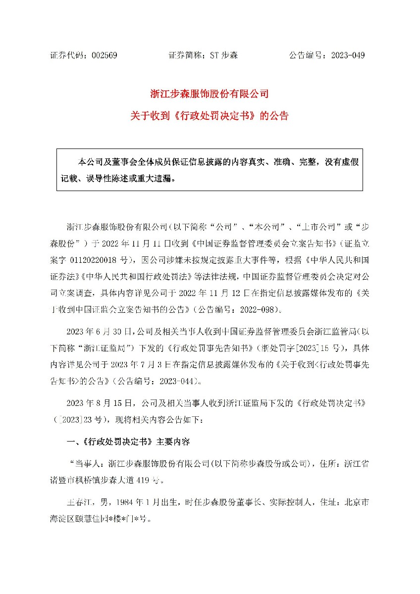
【正式处罚】ST步森收到《行政处罚决定书》的公告(2023/8/15)
时间:2026-01-16 14:35:57
来源:股民索赔宝
点击:125
<
上一篇:
【正式处罚】博腾股份收到《行政处罚决定书》的公告(2020/5/14)
>
下一篇:
【正式处罚】ST中捷收到《行政处罚决定书》的公告(2021/2/5)