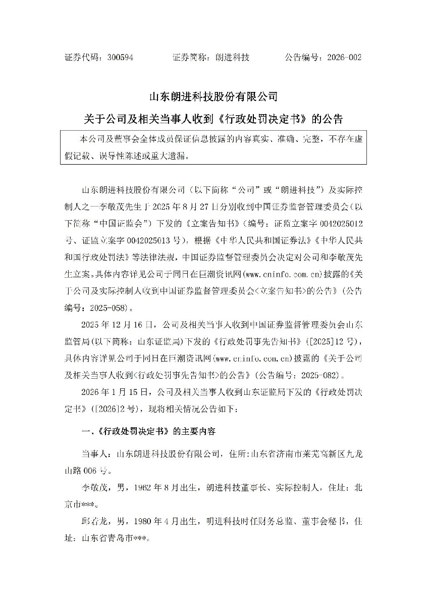
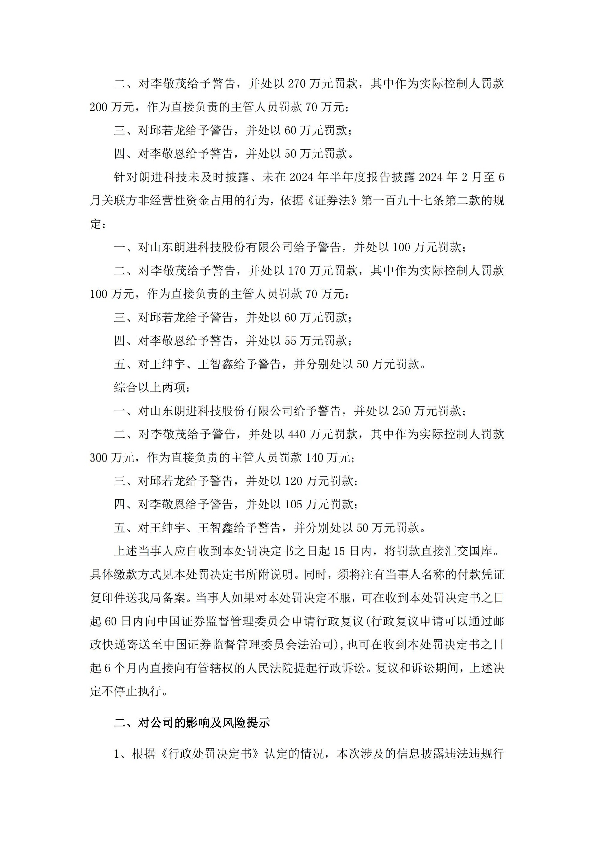
【正式处罚】朗进科技收到《行政处罚决定书》的公告(2026/1/15)

时间:2026-01-16 16:18:43 来源:本站 点击:2

朗进科技:关于公司及相关当事人收到《行政处罚决定书》的公告_01.jpg朗进科技:关于公司及相关当事人收到《行政处罚决定书》的公告_02.jpg朗进科技:关于公司及相关当事人收到《行政处罚决定书》的公告_03.jpg朗进科技:关于公司及相关当事人收到《行政处罚决定书》的公告_04.jpg朗进科技:关于公司及相关当事人收到《行政处罚决定书》的公告_05.jpg

二维码
二维码