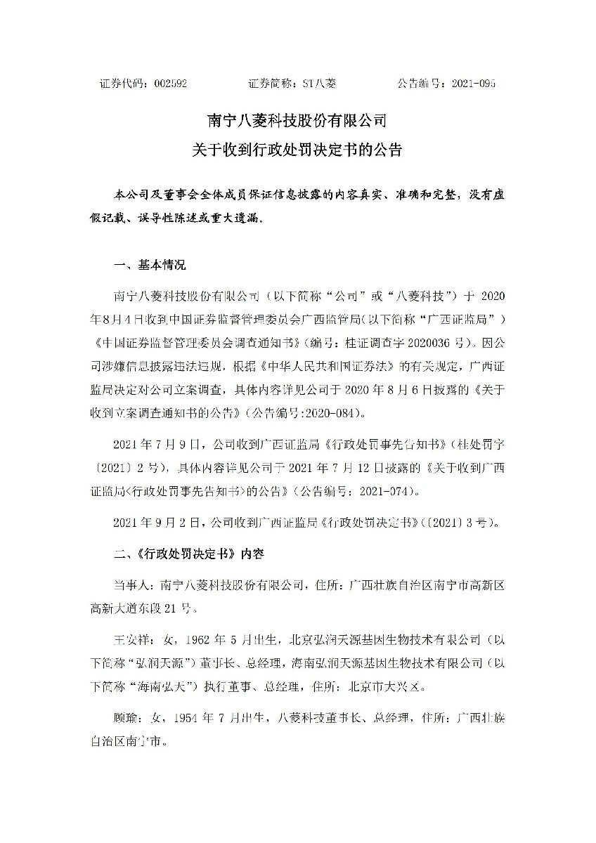
【正式处罚】ST八菱收到《行政处罚决定书》的公告(2021/9/3)

时间:2026-01-16 17:00:42 来源:本站 点击:88

ST八菱:关于收到行政处罚决定书的公告_01.jpgST八菱:关于收到行政处罚决定书的公告_02.jpgST八菱:关于收到行政处罚决定书的公告_03.jpgST八菱:关于收到行政处罚决定书的公告_04.jpgST八菱:关于收到行政处罚决定书的公告_05.jpgST八菱:关于收到行政处罚决定书的公告_06.jpg

二维码
二维码