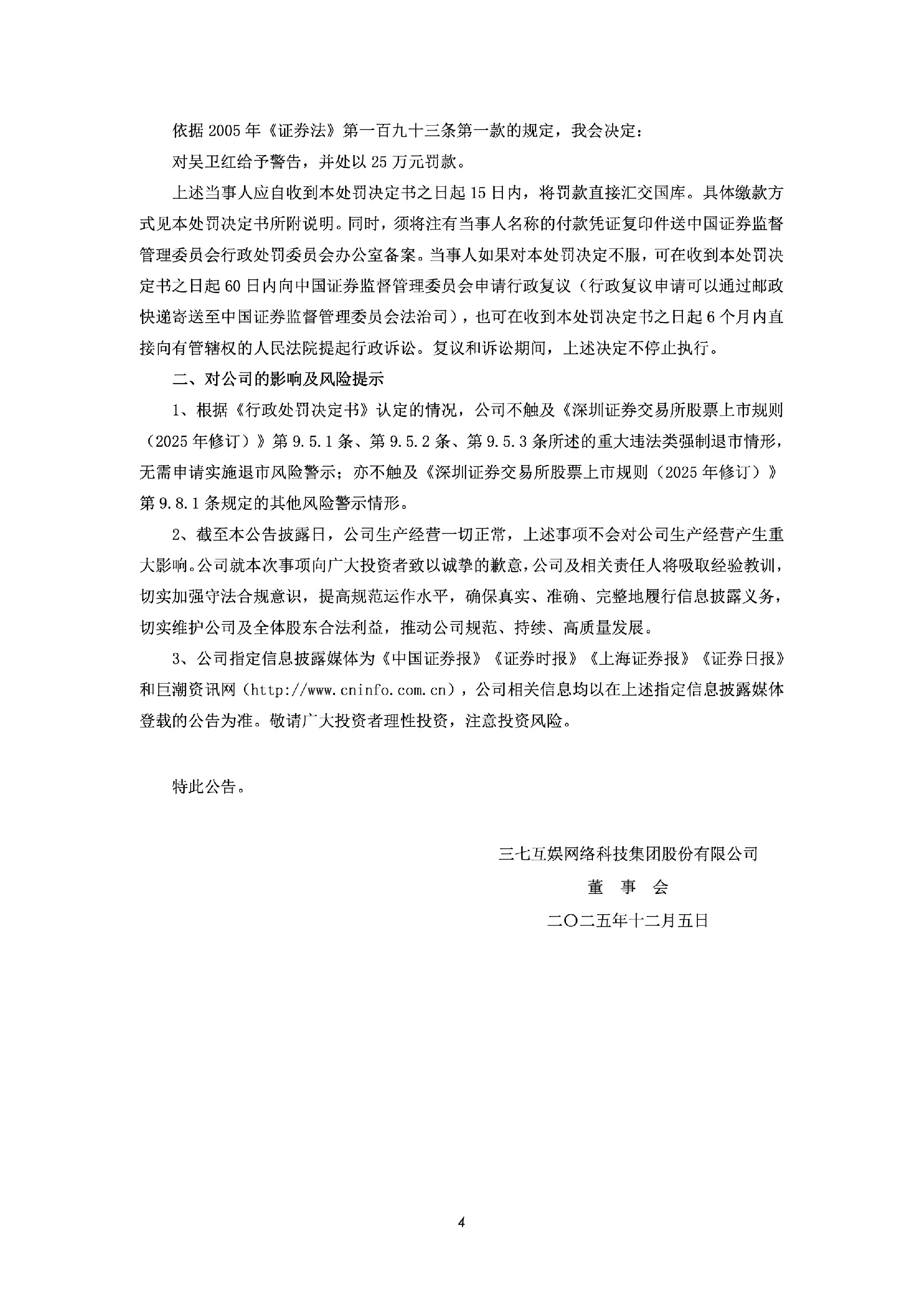
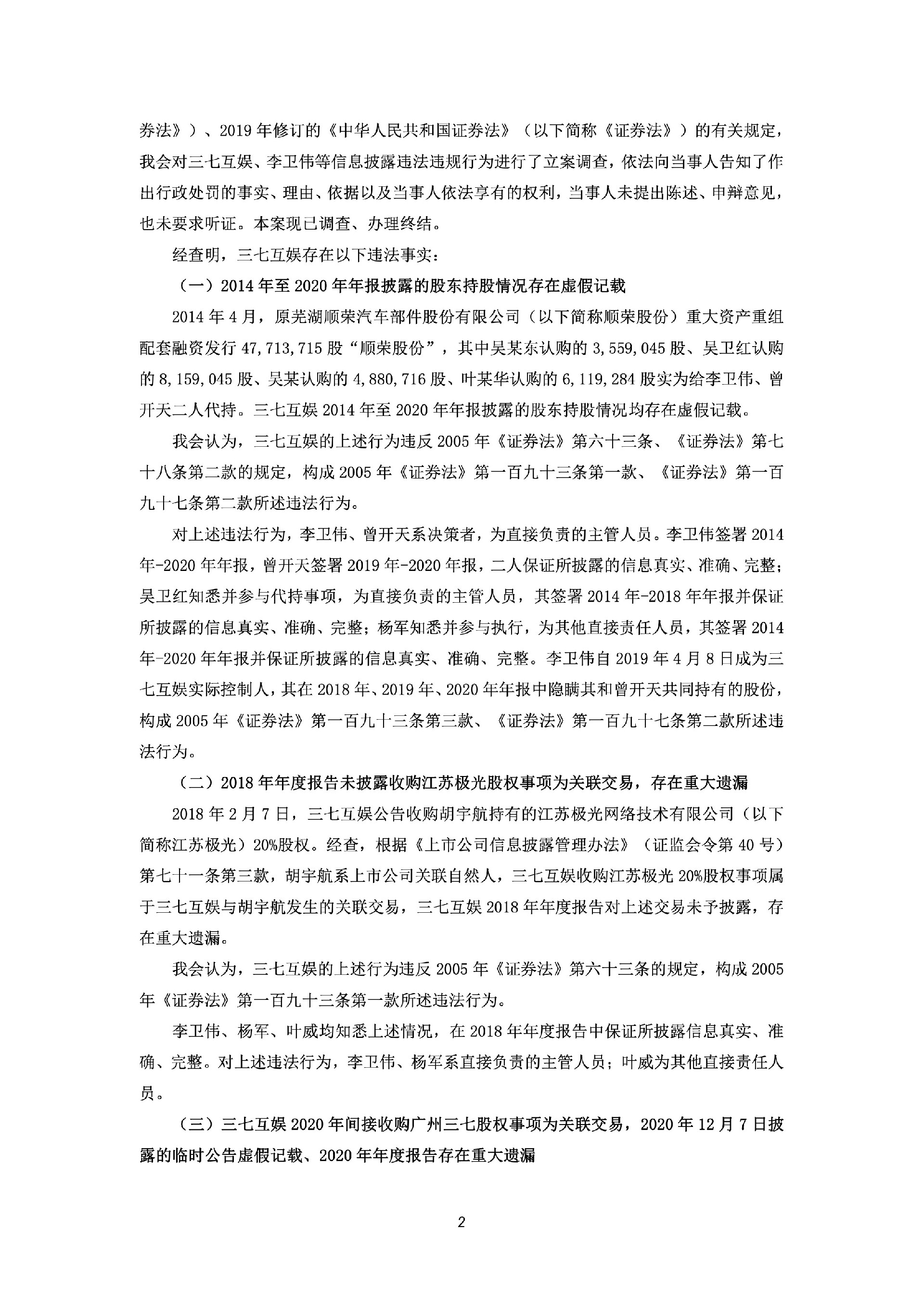
【正式处罚】三七互娱收到《行政处罚决定书》的公告(2025/12/5)

时间:2026-01-16 17:44:23 来源:本站 点击:3

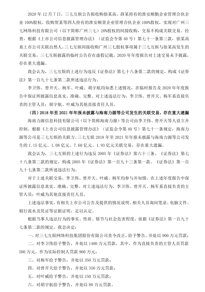
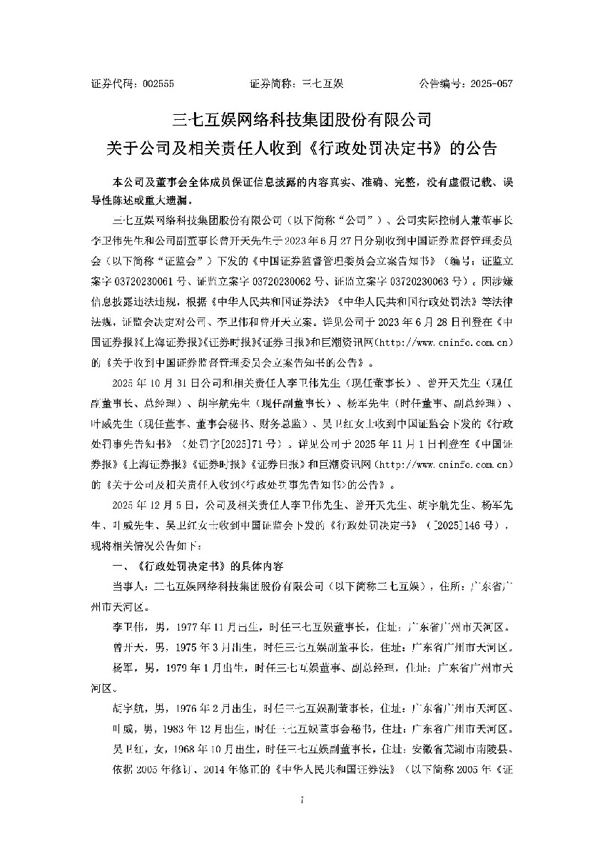
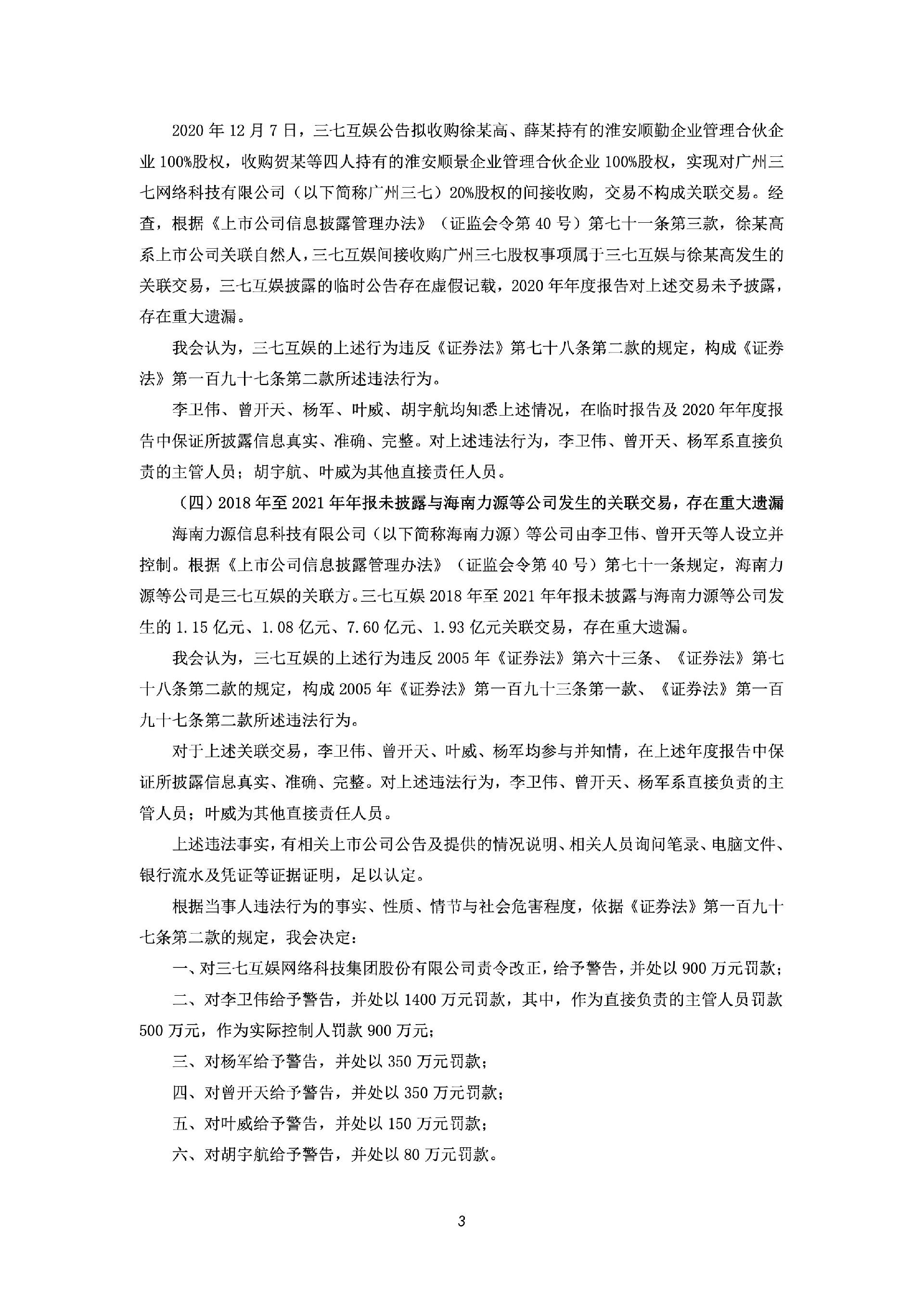
三七互娱:关于公司及相关责任人收到《行政处罚决定书》的公告1.jpg三七互娱:关于公司及相关责任人收到《行政处罚决定书》的公告2.jpg三七互娱:关于公司及相关责任人收到《行政处罚决定书》的公告3.jpg三七互娱:关于公司及相关责任人收到《行政处罚决定书》的公告4.jpg

二维码
二维码