【正式处罚】ST海伦收到《行政处罚决定书》的公告(2023/3/10)

时间:2026-01-19 11:02:07 来源:本站 点击:74

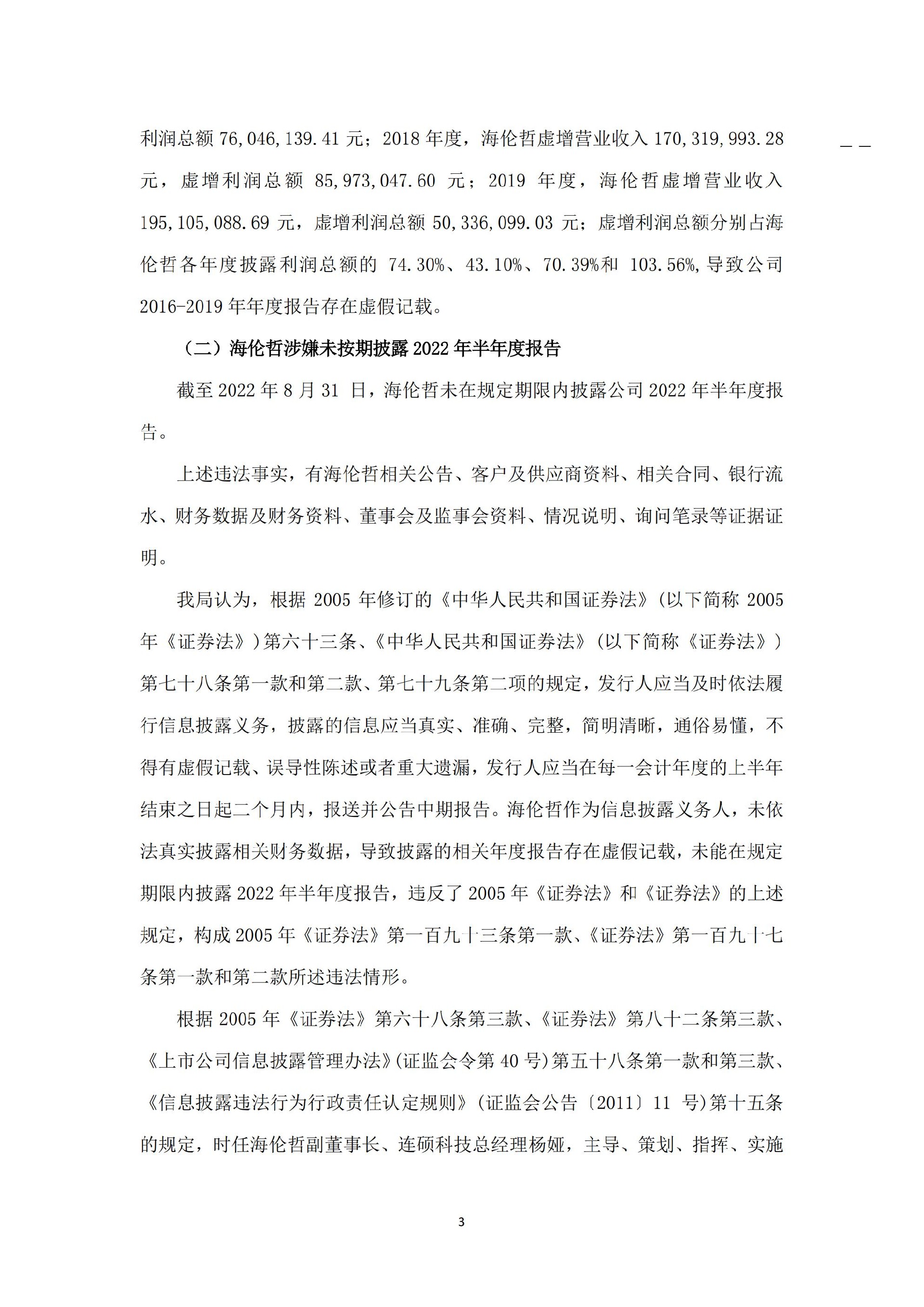
_ST海伦:关于收到《行政处罚及市场禁入事先告知书》的公告_01.jpg_ST海伦:关于收到《行政处罚及市场禁入事先告知书》的公告_02.jpg_ST海伦:关于收到《行政处罚及市场禁入事先告知书》的公告_03.jpg_ST海伦:关于收到《行政处罚及市场禁入事先告知书》的公告_04.jpg_ST海伦:关于收到《行政处罚及市场禁入事先告知书》的公告_05.jpg_ST海伦:关于收到《行政处罚及市场禁入事先告知书》的公告_06.jpg_ST海伦:关于收到《行政处罚及市场禁入事先告知书》的公告_07.jpg

二维码
二维码