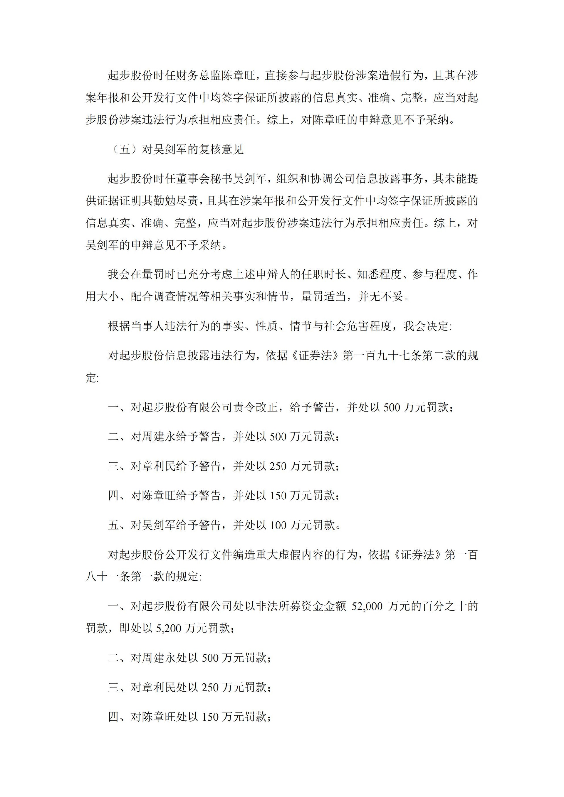
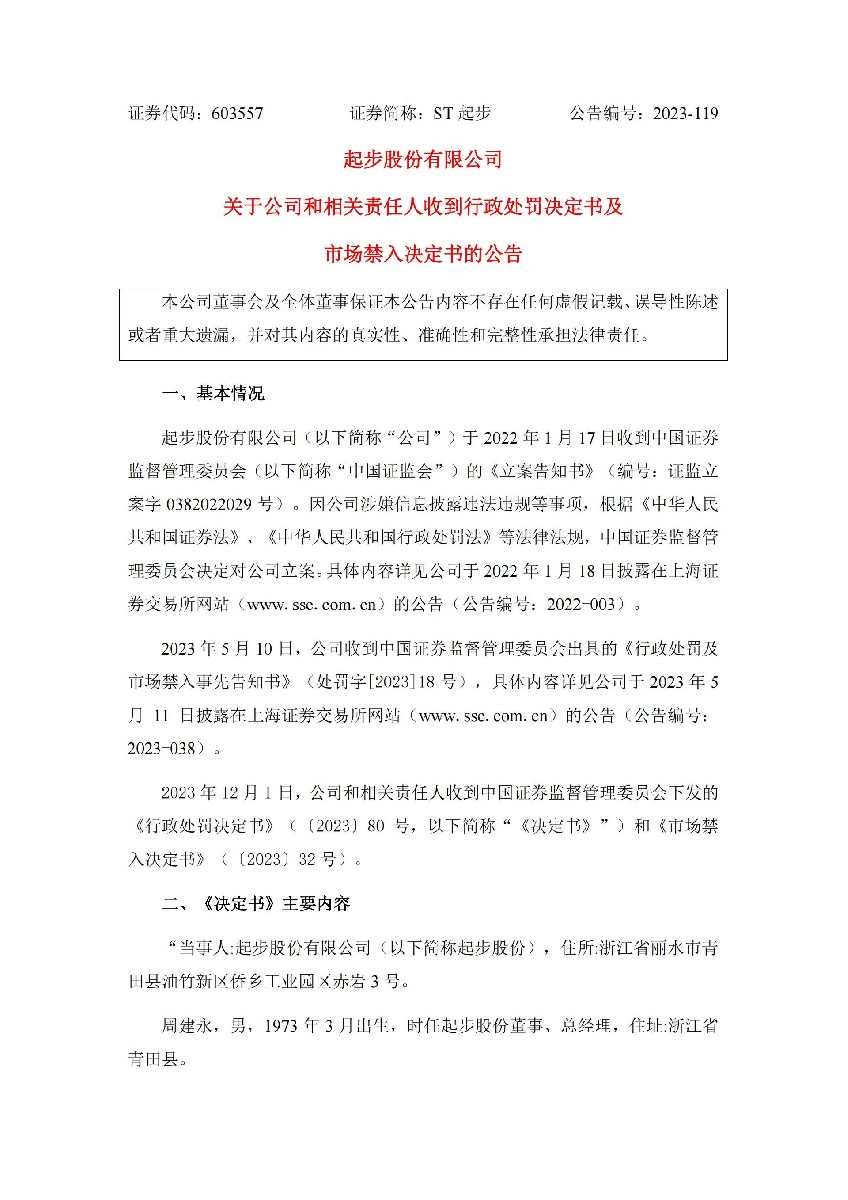
【正式处罚】ST起步收到《行政处罚决定书》的公告(2023/12/2)

时间:2026-01-19 13:25:58 来源:本站 点击:78

ST起步:ST起步:关于公司和相关责任人收到行政处罚决定书及市场禁入决定书的公告_01.jpgST起步:ST起步:关于公司和相关责任人收到行政处罚决定书及市场禁入决定书的公告_02.jpgST起步:ST起步:关于公司和相关责任人收到行政处罚决定书及市场禁入决定书的公告_03.jpgST起步:ST起步:关于公司和相关责任人收到行政处罚决定书及市场禁入决定书的公告_04.jpgST起步:ST起步:关于公司和相关责任人收到行政处罚决定书及市场禁入决定书的公告_05.jpgST起步:ST起步:关于公司和相关责任人收到行政处罚决定书及市场禁入决定书的公告_06.jpgST起步:ST起步:关于公司和相关责任人收到行政处罚决定书及市场禁入决定书的公告_07.jpgST起步:ST起步:关于公司和相关责任人收到行政处罚决定书及市场禁入决定书的公告_08.jpgST起步:ST起步:关于公司和相关责任人收到行政处罚决定书及市场禁入决定书的公告_09.jpgST起步:ST起步:关于公司和相关责任人收到行政处罚决定书及市场禁入决定书的公告_10.jpg

二维码
二维码