首页
索赔征集
律师简介
新闻资讯
案件进展
索赔问答
成功案例
联系我们
上市公司相关信息
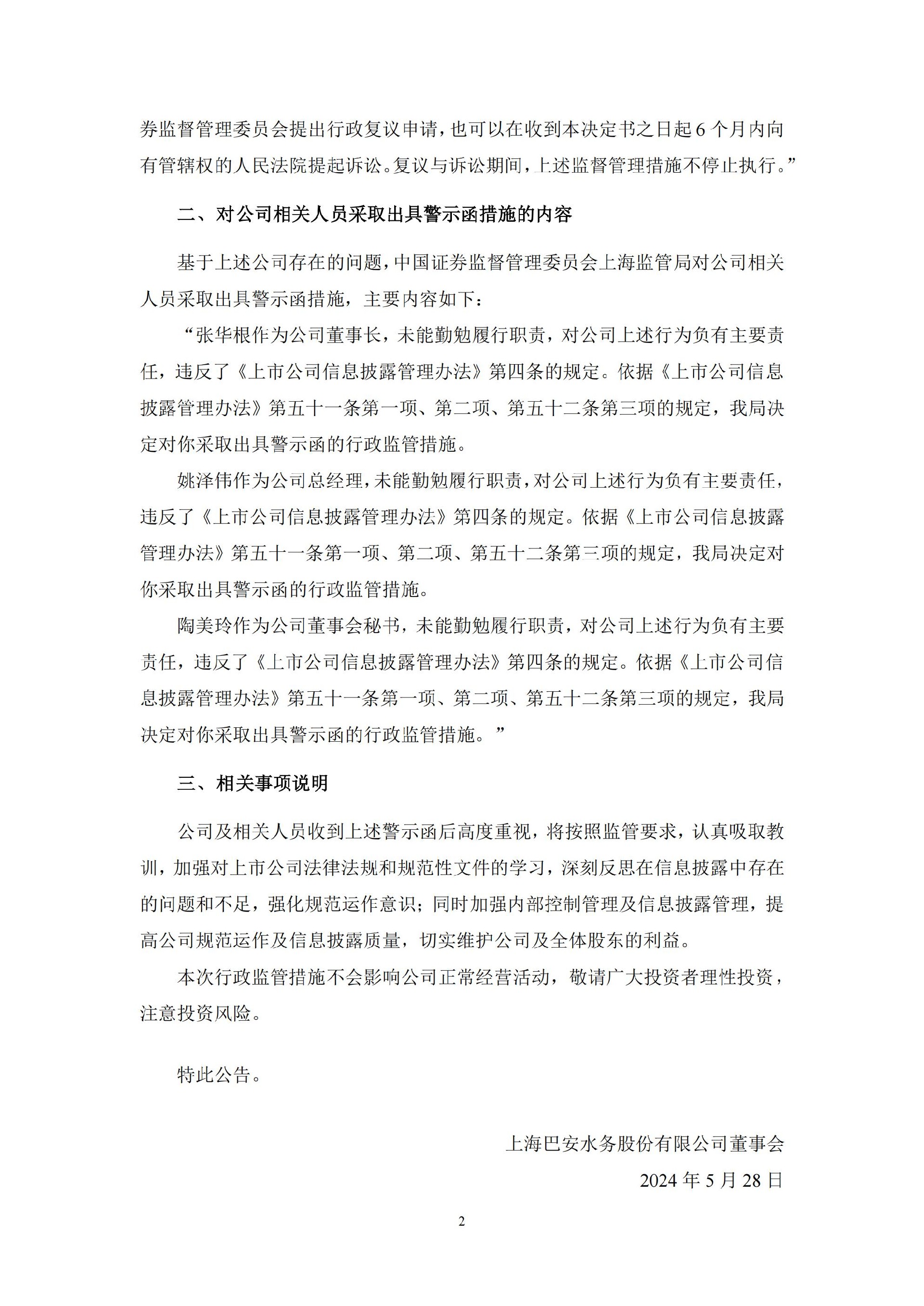
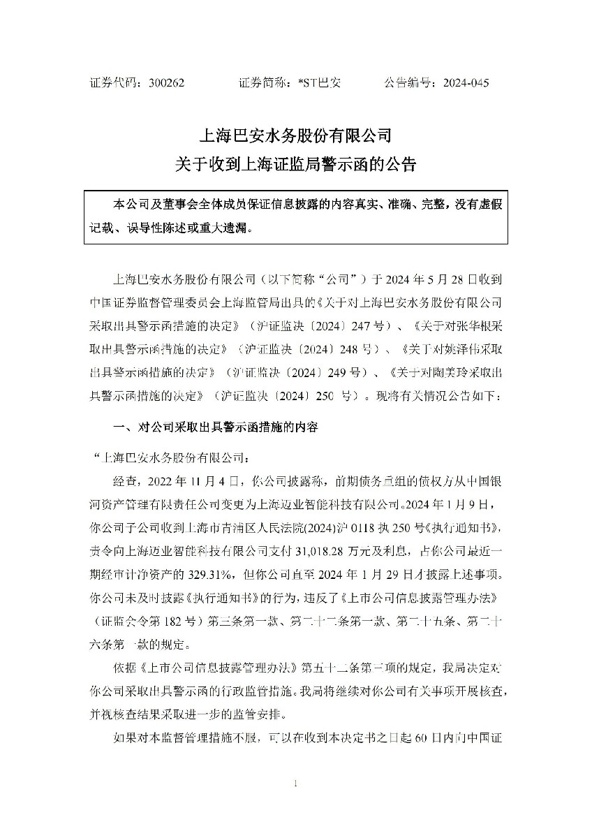
【警示函】巴安水务收到上海证监局警示函的公告(2024/5/28)
时间:2026-01-19 13:50:30
来源:本站
点击:77
<
上一篇:
【正式处罚】ST紫晶收到行政处罚事先告知书的公告(2022/11/19)
>
下一篇:
【风险警示】德奥退股票可能被实施退市风险警示的提示性公告(2022/2/7)