首页
索赔征集
律师简介
新闻资讯
案件进展
索赔问答
成功案例
联系我们
上市公司相关信息
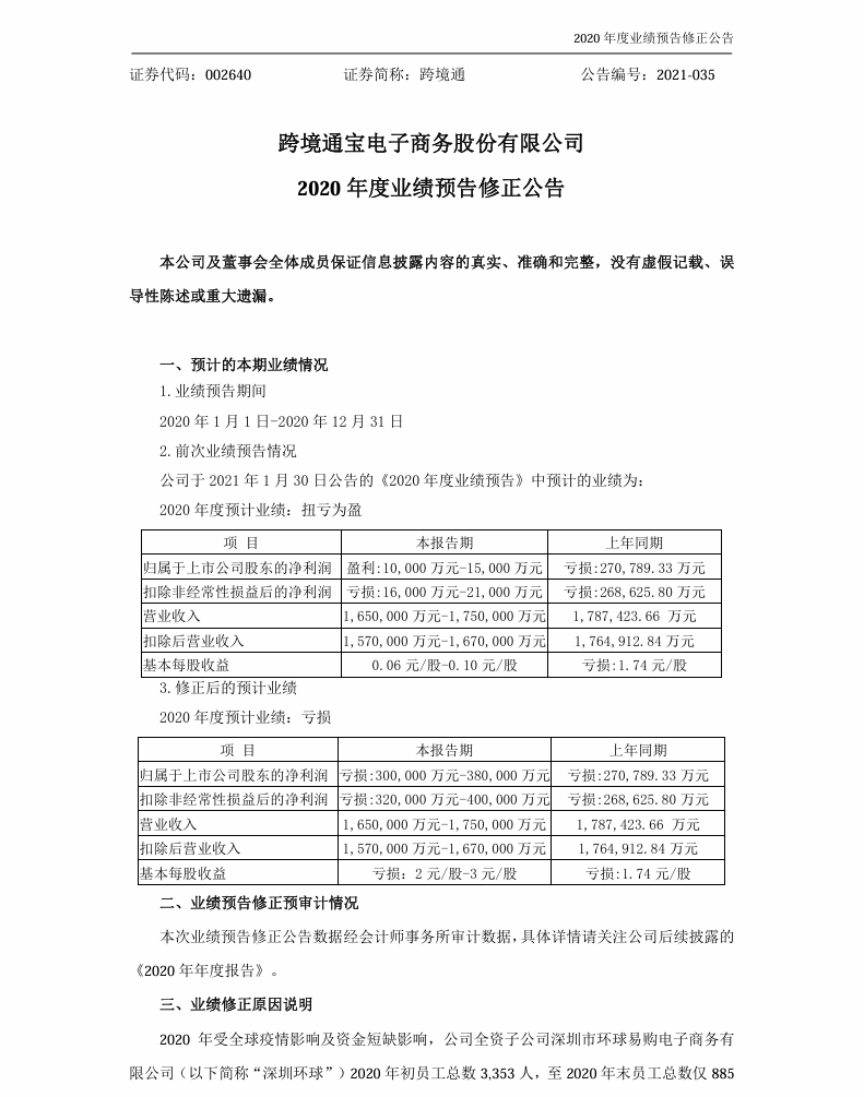
【业绩预告修正】跨境通2020年度业绩预告修正公告(2021/4/30)
时间:2026-01-19 15:03:26
来源:股民索赔宝
点击:84
<
上一篇:
【风险警示】中南文化股票实施其他风险警示的公告(2018/10/30)
>
下一篇:
【风险警示】大湖股份重大资产重组相关方被立案调查的特别风险提示公告(2019/6/6)