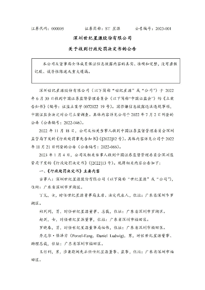
【1_正式处罚】ST星源收到《行政处罚决定书》的公告(2023/1/4)

时间:2026-01-19 16:00:50 来源:股民索赔宝 点击:104

ST星源:关于收到行政处罚决定书的公告_01.jpgST星源:关于收到行政处罚决定书的公告_02.jpgST星源:关于收到行政处罚决定书的公告_03.jpgST星源:关于收到行政处罚决定书的公告_04.jpgST星源:关于收到行政处罚决定书的公告_05.jpgST星源:关于收到行政处罚决定书的公告_06.jpg

二维码
二维码