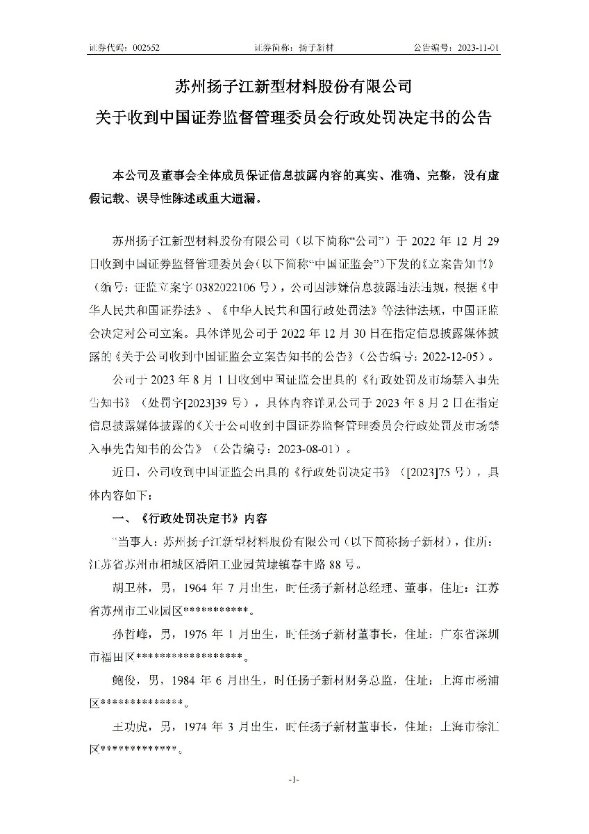
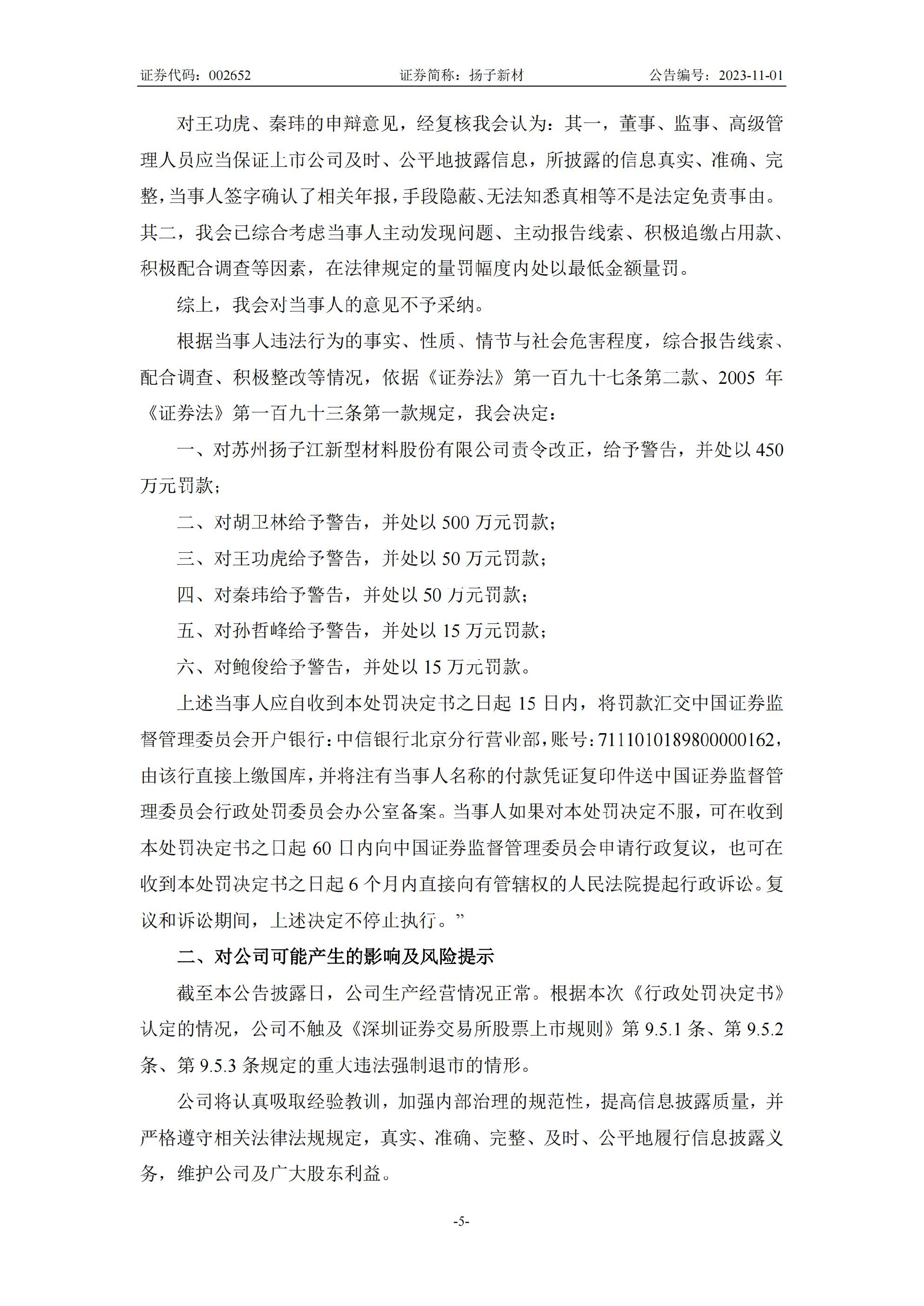
【正式处罚】扬子新材收到《行政处罚决定书》的公告(2023/11/8)

时间:2026-01-19 17:26:45 来源:股民索赔宝 点击:92

扬子新材:关于收到中国证券监督管理委员会行政处罚决定书的公告_01.jpg扬子新材:关于收到中国证券监督管理委员会行政处罚决定书的公告_02.jpg扬子新材:关于收到中国证券监督管理委员会行政处罚决定书的公告_03.jpg扬子新材:关于收到中国证券监督管理委员会行政处罚决定书的公告_04.jpg扬子新材:关于收到中国证券监督管理委员会行政处罚决定书的公告_05.jpg扬子新材:关于收到中国证券监督管理委员会行政处罚决定书的公告_06.jpg

二维码
二维码