【正式处罚】千山退收到《行政处罚决定书》的公告(2020/8/6)

时间:2026-01-20 10:52:40 来源:本站 点击:87

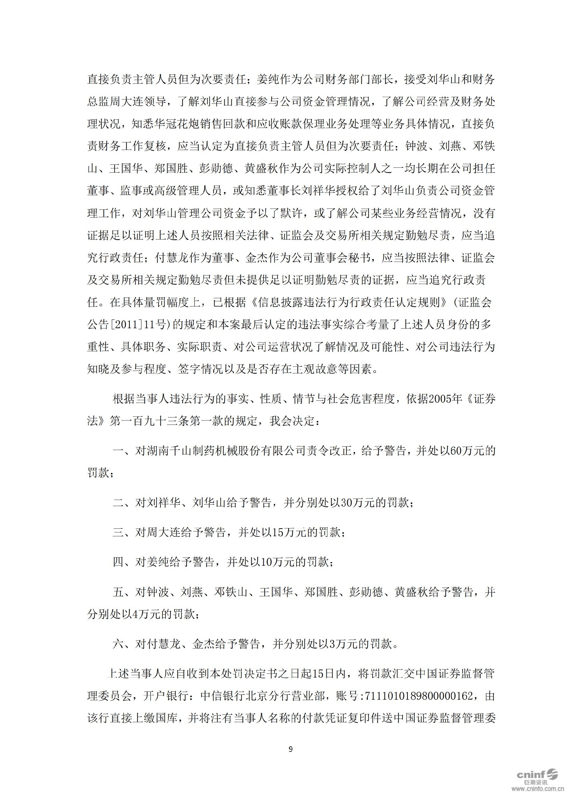
千山退:关于收到中国证监会《行政处罚决定书》及《市场禁入决定书》的公告_01.jpg千山退:关于收到中国证监会《行政处罚决定书》及《市场禁入决定书》的公告_02.jpg千山退:关于收到中国证监会《行政处罚决定书》及《市场禁入决定书》的公告_03.jpg千山退:关于收到中国证监会《行政处罚决定书》及《市场禁入决定书》的公告_04.jpg千山退:关于收到中国证监会《行政处罚决定书》及《市场禁入决定书》的公告_05.jpg千山退:关于收到中国证监会《行政处罚决定书》及《市场禁入决定书》的公告_06.jpg千山退:关于收到中国证监会《行政处罚决定书》及《市场禁入决定书》的公告_07.jpg千山退:关于收到中国证监会《行政处罚决定书》及《市场禁入决定书》的公告_08.jpg千山退:关于收到中国证监会《行政处罚决定书》及《市场禁入决定书》的公告_09.jpg千山退:关于收到中国证监会《行政处罚决定书》及《市场禁入决定书》的公告_10.jpg千山退:关于收到中国证监会《行政处罚决定书》及《市场禁入决定书》的公告_11.jpg千山退:关于收到中国证监会《行政处罚决定书》及《市场禁入决定书》的公告_12.jpg千山退:关于收到中国证监会《行政处罚决定书》及《市场禁入决定书》的公告_13.jpg千山退:关于收到中国证监会《行政处罚决定书》及《市场禁入决定书》的公告_14.jpg千山退:关于收到中国证监会《行政处罚决定书》及《市场禁入决定书》的公告_15.jpg千山退:关于收到中国证监会《行政处罚决定书》及《市场禁入决定书》的公告_16.jpg

二维码
二维码