首页
索赔征集
律师简介
新闻资讯
案件进展
索赔问答
成功案例
联系我们
上市公司相关信息
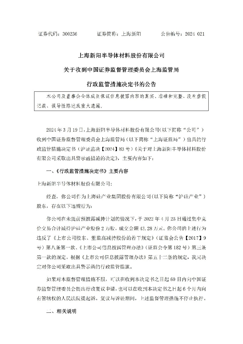
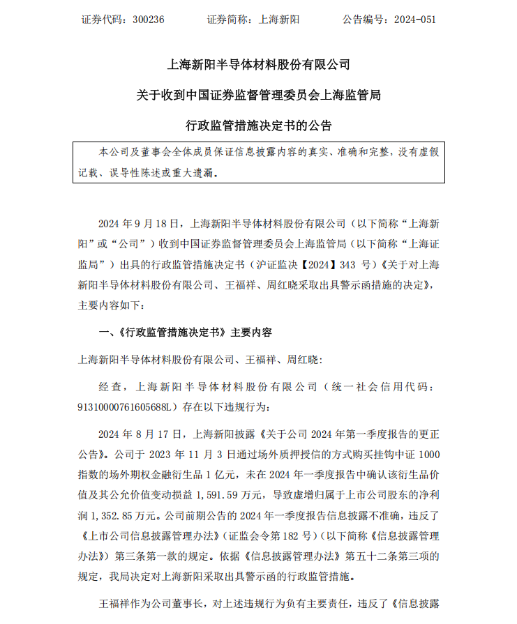
【行政监管措施】上海新阳收到上海证监局行政监管措施决定书的公告(2024/9/18)
时间:2026-01-20 15:51:19
来源:股民索赔宝
点击:86
<
上一篇:
【警示函】汉邦高科收到北京证监局警示函的公告(2021/9/15)
>
下一篇:
【立案】司尔特收到中国证券监督管理委员会立案告知书的公告(2025/9/1)