首页
索赔征集
律师简介
新闻资讯
案件进展
索赔问答
成功案例
联系我们
上市公司相关信息
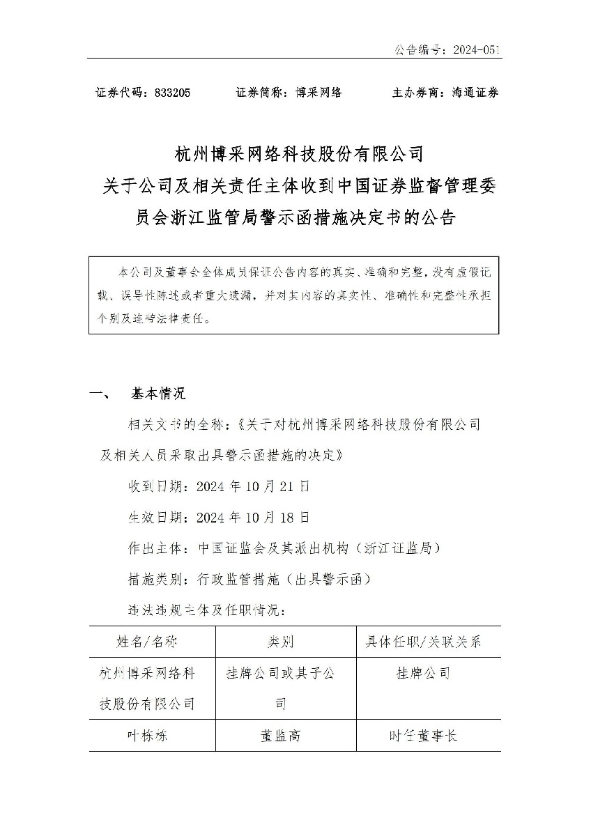
【警示函】博采网络收到浙江证监局警示函的公告(2024/10/22)
时间:2026-01-20 16:00:08
来源:本站
点击:2
<
上一篇:
【正式处罚】ST领信收到《行政处罚决定书》的公告(2025/7/16)
>
下一篇:
【警示函】ST阳光收到广西证监局警示函的公告(2025/4/29)