【正式处罚】ST奇信收到行政处罚事先告知书的公告(2023/4/20)

时间:2026-01-21 14:01:23 来源:股民索赔宝 点击:110

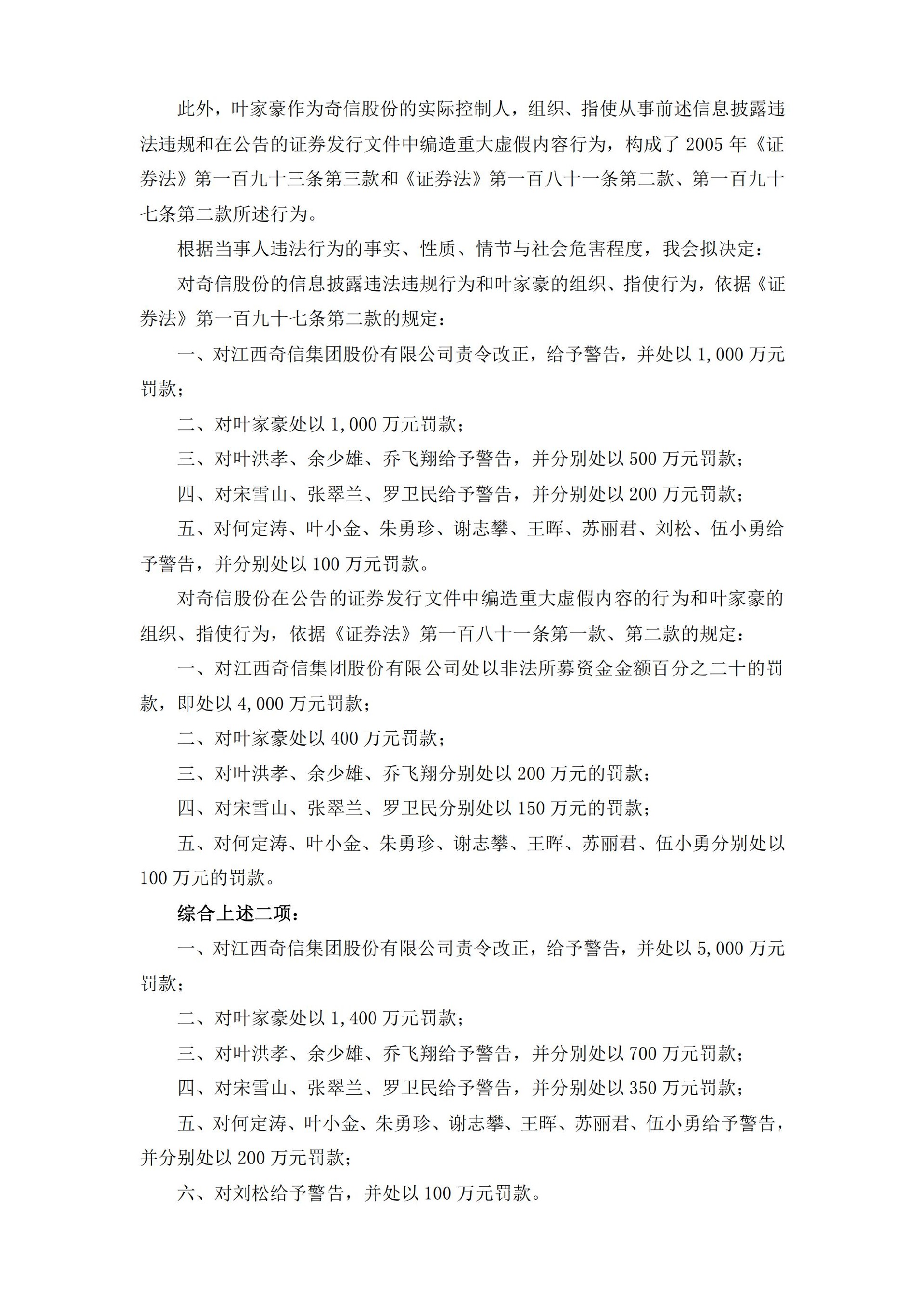
_ST奇信:关于收到行政处罚及市场禁入事先告知书的公告_01.jpg_ST奇信:关于收到行政处罚及市场禁入事先告知书的公告_02.jpg_ST奇信:关于收到行政处罚及市场禁入事先告知书的公告_03.jpg_ST奇信:关于收到行政处罚及市场禁入事先告知书的公告_04.jpg_ST奇信:关于收到行政处罚及市场禁入事先告知书的公告_05.jpg_ST奇信:关于收到行政处罚及市场禁入事先告知书的公告_06.jpg_ST奇信:关于收到行政处罚及市场禁入事先告知书的公告_07.jpg_ST奇信:关于收到行政处罚及市场禁入事先告知书的公告_08.jpg

二维码
二维码