【处罚事先告知】ST海投收到《行政处罚事先告知书》的公告(2022/8/26)

时间:2026-01-21 14:11:56 来源:股民索赔宝 点击:98

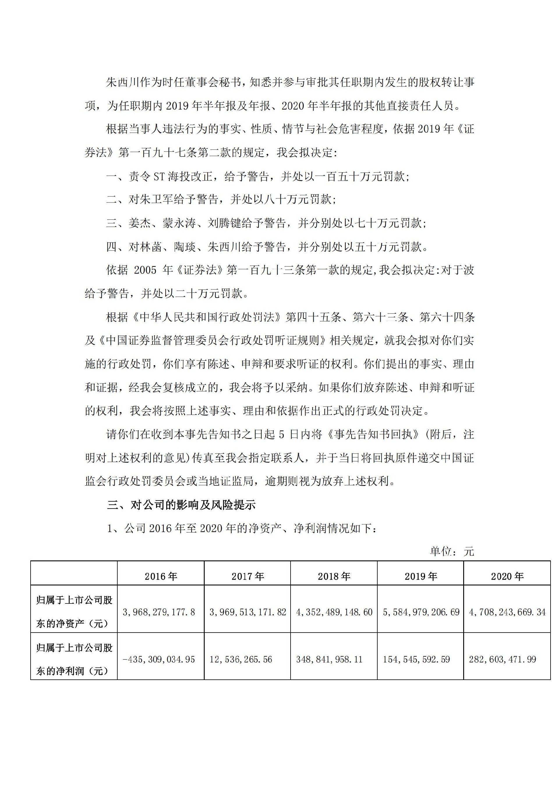
ST海投:关于收到中国证券监督管理委员会行政处罚事先告知书的公告_01.jpgST海投:关于收到中国证券监督管理委员会行政处罚事先告知书的公告_02.jpgST海投:关于收到中国证券监督管理委员会行政处罚事先告知书的公告_03.jpgST海投:关于收到中国证券监督管理委员会行政处罚事先告知书的公告_04.jpgST海投:关于收到中国证券监督管理委员会行政处罚事先告知书的公告_05.jpgST海投:关于收到中国证券监督管理委员会行政处罚事先告知书的公告_06.jpgST海投:关于收到中国证券监督管理委员会行政处罚事先告知书的公告_07.jpgST海投:关于收到中国证券监督管理委员会行政处罚事先告知书的公告_08.jpgST海投:关于收到中国证券监督管理委员会行政处罚事先告知书的公告_09.jpgST海投:关于收到中国证券监督管理委员会行政处罚事先告知书的公告_10.jpgST海投:关于收到中国证券监督管理委员会行政处罚事先告知书的公告_11.jpg

二维码
二维码