首页
索赔征集
律师简介
新闻资讯
案件进展
索赔问答
成功案例
联系我们
上市公司相关信息
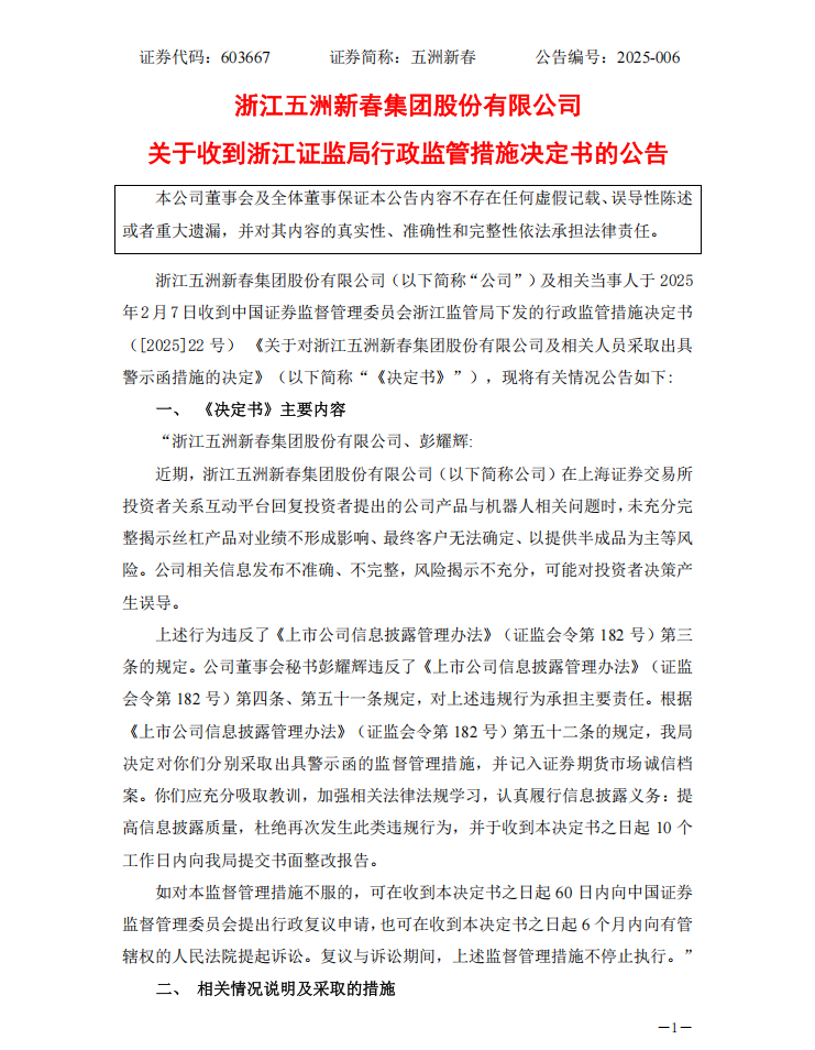
【行政监管措施】五洲新春收到浙江证监局行政监管措施决定书的公告(2025/2/8)
时间:2026-01-22 10:04:36
来源:股民索赔宝
点击:115
<
上一篇:
【立案】凯大催化收到中国证券监督管理委员会立案告知书的公告(2025/3/21)
>
下一篇:
【立案】海印5收到中国证监会立案告知书的公告(2024/12/6)