首页
索赔征集
律师简介
新闻资讯
案件进展
索赔问答
成功案例
联系我们
上市公司相关信息
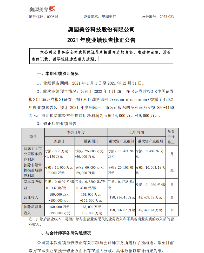
【业绩预告修正】ST美谷2021年度业绩预告修正公告(2022/4/26)
时间:2026-01-22 10:26:03
来源:股民索赔宝
点击:75
<
上一篇:
【立案】广道数字收到中国证监会立案告知书的公告(2024/12/5)
>
下一篇:
【警示函】三超新材收到江苏证监局警示函的公告(2024/11/5)