首页
索赔征集
律师简介
新闻资讯
案件进展
索赔问答
成功案例
联系我们
上市公司相关信息
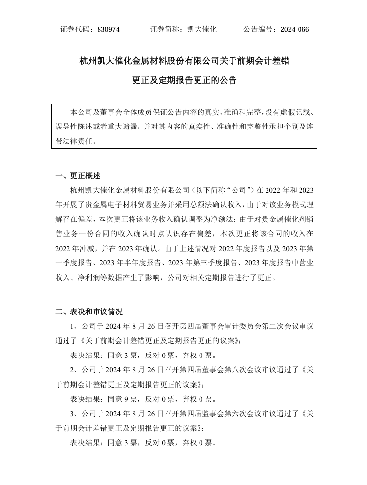
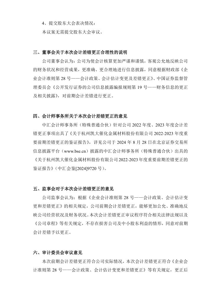
【会计差错更正】凯大催化会计差错更正及定期报告更正的公告(2024/8/28)
时间:2026-01-27 17:19:01
来源:股民索赔宝
点击:79
<
上一篇:
【立案】汇金科技收到中国证监会立案告知书的公告(2025/7/4)
>
下一篇:
【行政监管措施】清水源收到行政监管措施决定书的公告(2025/1/17)