首页
索赔征集
律师简介
新闻资讯
案件进展
索赔问答
成功案例
联系我们
上市公司相关信息
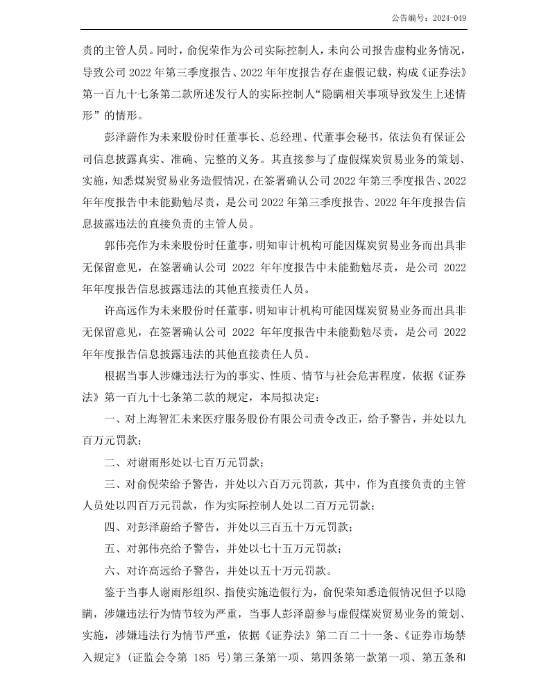
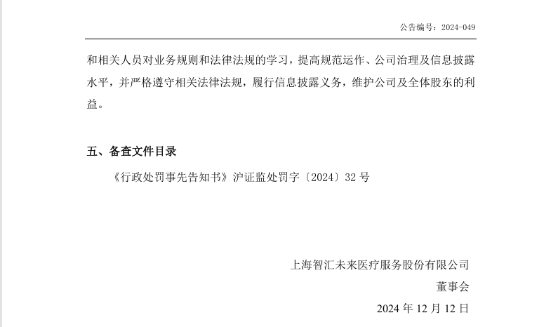
【1_处罚事先告知】*ST未来收到《行政处罚事先告知书》的公告(2024/12/12)
时间:2026-01-28 10:31:48
来源:股民索赔宝
点击:90
<
上一篇:
【1_正式处罚】*ST未来收到《行政处罚决定书》的公告(2025/1/7)
>
下一篇:
【3_正式处罚】*ST未来收到《行政处罚决定书》的公告(2021/11/24)