首页
索赔征集
律师简介
新闻资讯
案件进展
索赔问答
成功案例
联系我们
上市公司相关信息
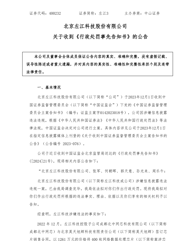
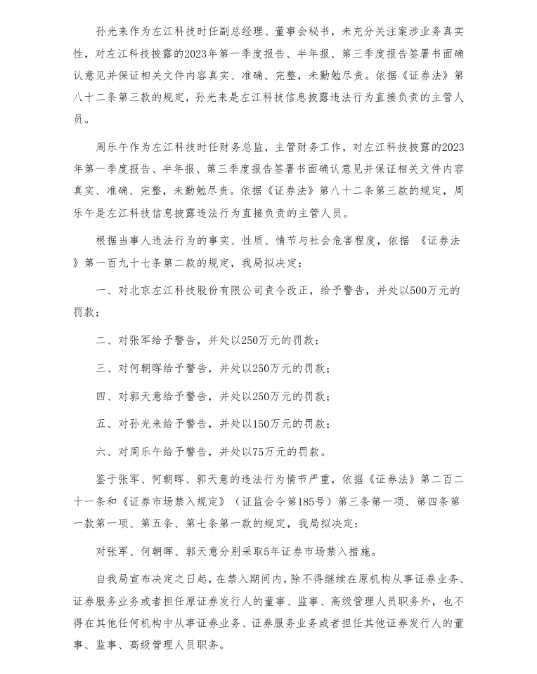
【处罚事先告知】*ST左江收到《行政处罚事先告知书》的公告(2024/12/23)
时间:2026-01-28 16:56:06
来源:股民索赔宝
点击:71
<
上一篇:
【正式处罚】*ST左江收到《行政处罚决定书》的公告(2025/2/11)
>
下一篇:
【资讯】*ST中期一审已胜诉!索赔截止仅剩3个月!