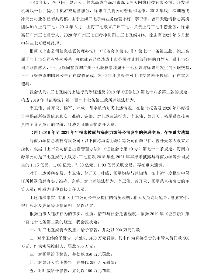
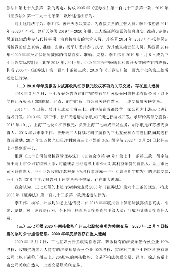
首页
索赔征集
律师简介
新闻资讯
案件进展
索赔问答
成功案例
联系我们
上市公司相关信息
【处罚事先告知】三七互娱收到《行政处罚事先告知书》的公告(2025/10/31)
时间:2026-01-29 15:48:07
来源:股民索赔宝
点击:77
<
上一篇:
【立案】东方园林收到中国证监会立案告知书的公告(2023/7/12)
>
下一篇:
【立案】三七互娱收到中国证监会立案告知书的公告(2023/6/27)