首页
索赔征集
律师简介
新闻资讯
案件进展
索赔问答
成功案例
联系我们
上市公司相关信息
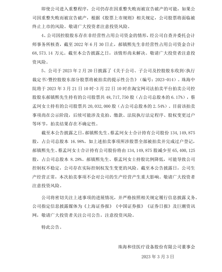
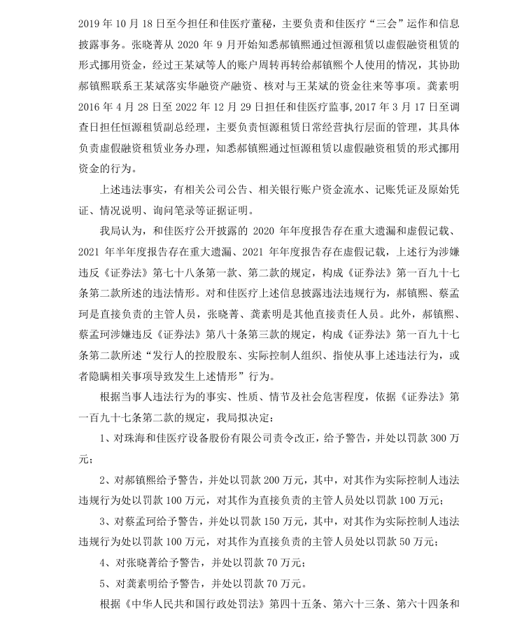
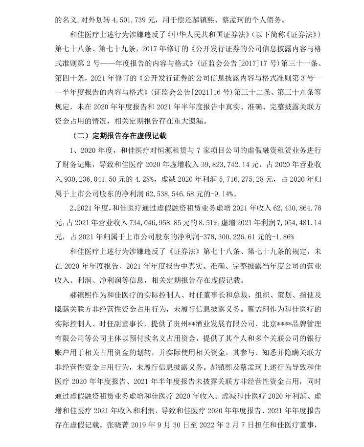
【处罚事先告知】*ST和佳收到《行政处罚事先告知书》的公告(2023/3/3)
时间:2026-01-30 14:30:10
来源:股民索赔宝
点击:71
<
上一篇:
【立案】慧辰股份收到中国证监会立案告知书的公告(2023/4/28)
>
下一篇:
【正式处罚】*ST和佳收到《行政处罚决定书》的公告(2023/3/28)