【处罚事先告知】ST新研收到《行政处罚事先告知书》的公告(2022/6/9)

时间:2026-01-30 15:08:33 来源:股民索赔宝 点击:76

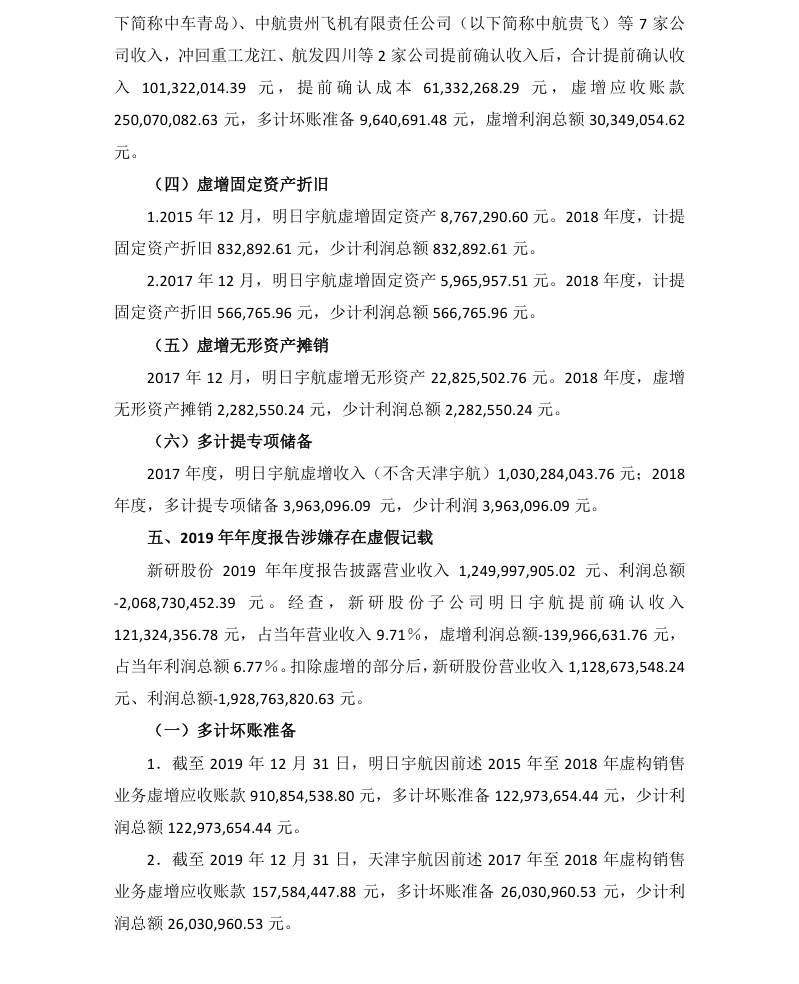
ST新研01.pngST新研02.pngST新研03.pngST新研04.pngST新研05.pngST新研06.pngST新研07.pngST新研08.pngST新研09.pngST新研010.pngST新研011.pngST新研012.pngST新研013.pngST新研014.png

二维码
二维码