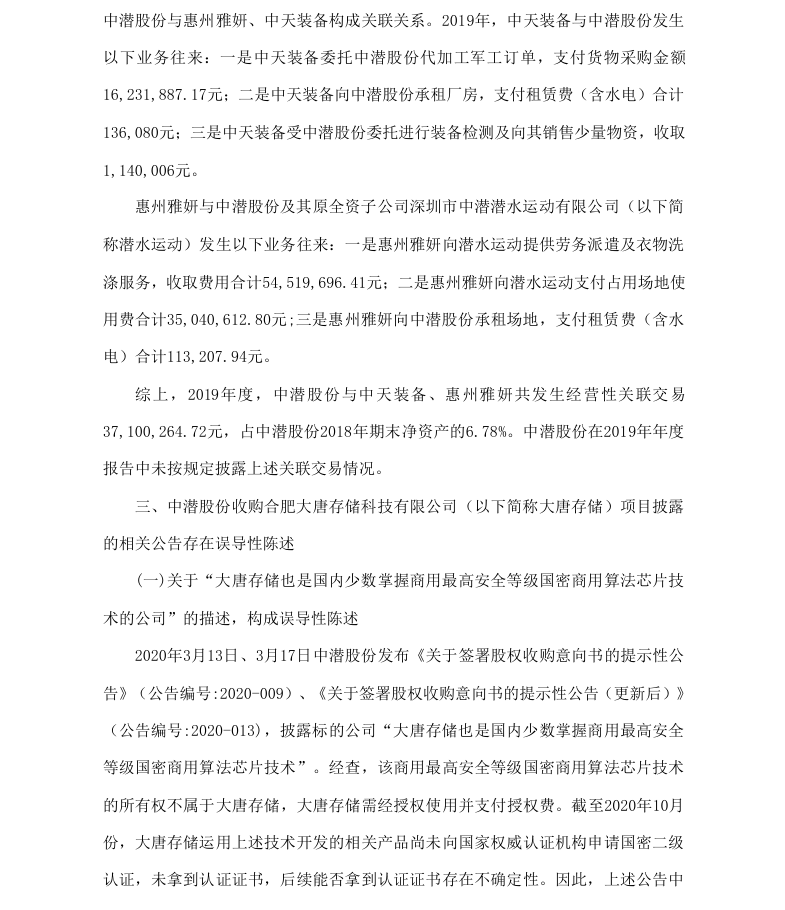
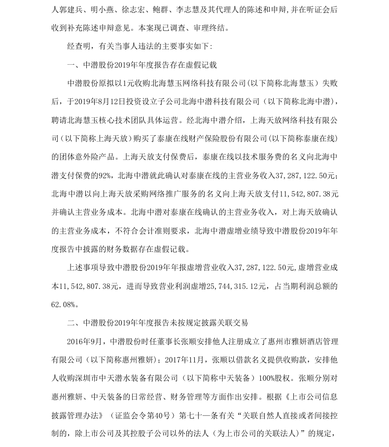
首页
索赔征集
律师简介
新闻资讯
案件进展
索赔问答
成功案例
联系我们
上市公司相关信息
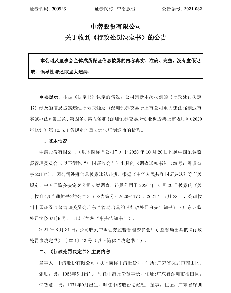
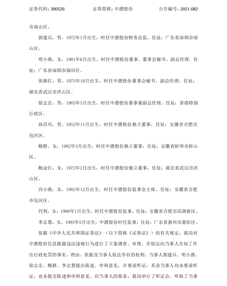
【1_正式处罚】*ST中潜收到《行政处罚决定书》的公告(2021/8/31)
时间:2026-01-30 15:51:04
来源:股民索赔宝
点击:68
<
上一篇:
每日互动收到中国证监会调查通知书的公告(2021/5/21)
>
下一篇:
【1_处罚事先告知】*ST中潜收到《行政处罚事先告知书》的公告(2021/5/28)