首页
索赔征集
律师简介
新闻资讯
案件进展
索赔问答
成功案例
联系我们
上市公司相关信息
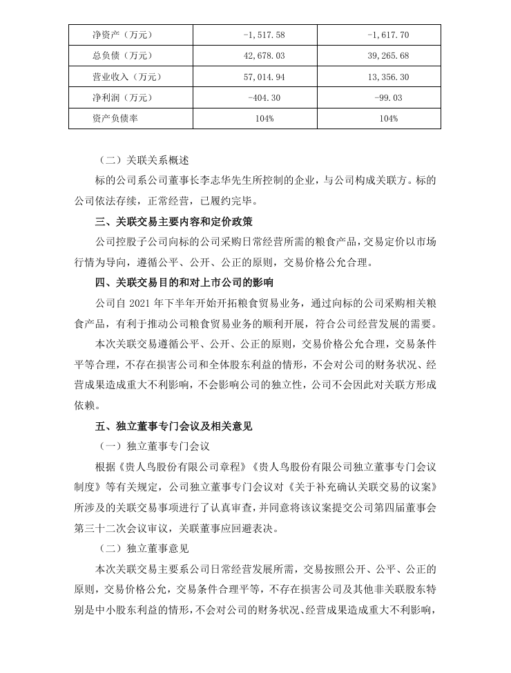
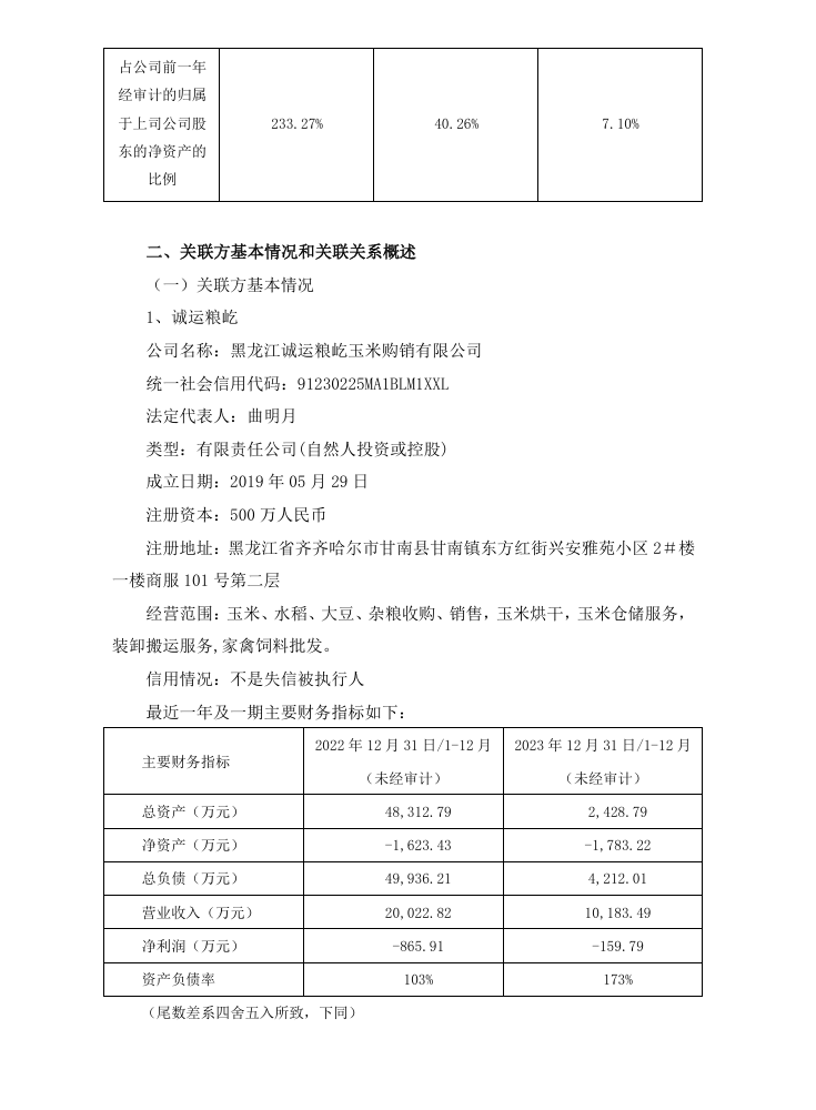
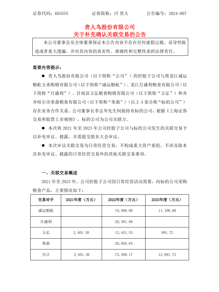
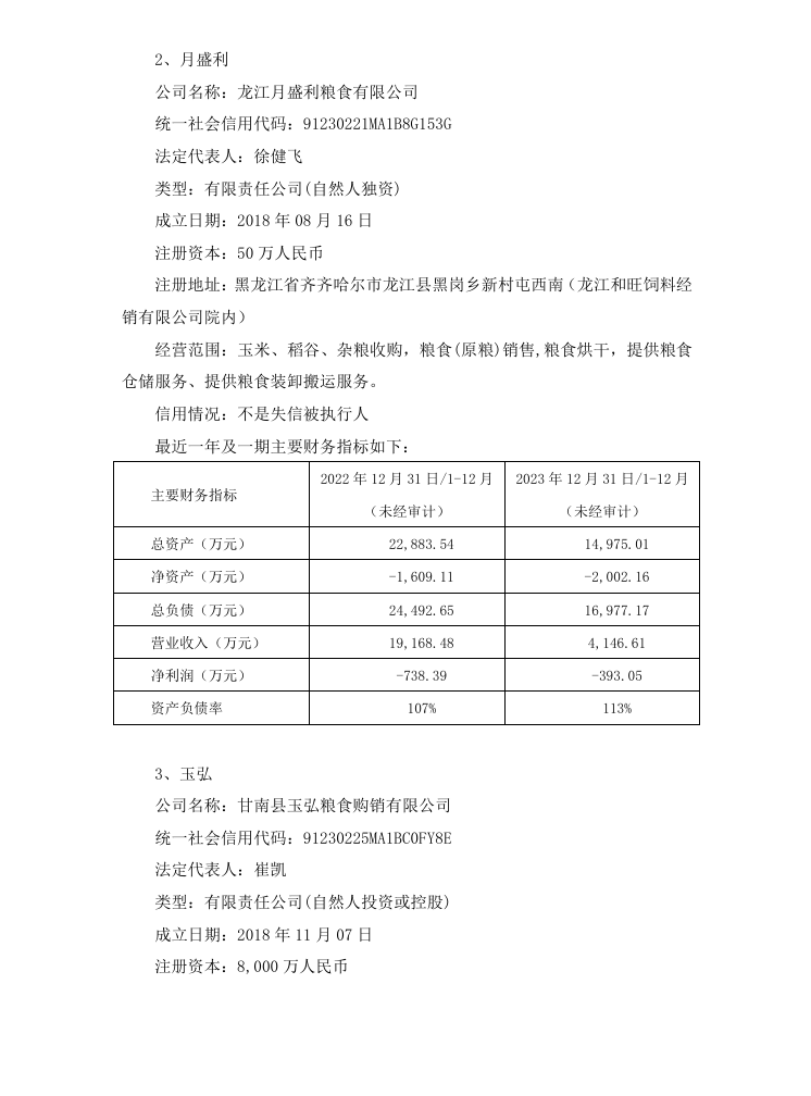
【关联交易】ST贵人补充确认关联交易的公告(2024/1/20)
时间:2026-02-02 16:16:57
来源:股民索赔宝
点击:87
<
上一篇:
【重大诉讼】冠昊生物涉及重大诉讼的公告(2022/8/23)
>
下一篇:
【行政监管措施】达华智能收到行政监管措施决定书的公告(2025/1/2)